好消息!通州这里的回迁安置房和共有产权房将启动!
----好消息!通州这里的回迁安置房和共有产权房将启动!//----
----好消息!通州这里的回迁安置房和共有产权房将启动!//----
----好消息!通州这里的回迁安置房和共有产权房将启动!//----
----好消息!通州这里的回迁安置房和共有产权房将启动!//----
----好消息!通州这里的回迁安置房和共有产权房将启动!//----
----好消息!通州这里的回迁安置房和共有产权房将启动!//----
----好消息!通州这里的回迁安置房和共有产权房将启动!//----
----好消息!通州这里的回迁安置房和共有产权房将启动!//----
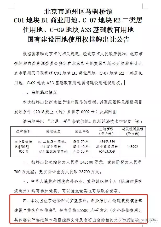
马驹桥镇共有产权房即将开建啦!
小编注意到 , 近日通州区马驹桥镇C01、C-07、C-09地块项目发布了施工、监理招标资格预审公告 , 即将开始招标 。
据此前市发改委批复 , 该地块项目包括共有产权房项目和回迁安置房项目 。
★1#住宅楼至10#住宅楼、地下车库西侧库区
本工程的建设地点:通州区马驹桥镇
本工程的建设规模:112246.45平方米
合同估算价:53150万元
本工程的工期要求:706日历天
本工程的招标范围:包括但不限于1#住宅楼、2#住宅楼、3#住宅楼、4#住宅楼、5#住宅楼、6#住宅楼、7#住宅楼、8#住宅楼、9#住宅楼、10#住宅楼、地下车库西侧库区图纸范围内的地基与基础、主体结构、建筑装饰装修、建筑屋面、给水排水及采暖、通风与空调、建筑电气、智能建筑、建筑节能、电梯、室外工程等全部工程 。
★11#住宅楼至20#住宅楼、21#居住服务设施楼、地下车库东侧库区
本工程的建设地点:通州区马驹桥镇
本工程的建设规模:91308.94平方米
特别声明:本站内容均来自网友提供或互联网,仅供参考,请勿用于商业和其他非法用途。如果侵犯了您的权益请与我们联系,我们将在24小时内删除。
