其实 , 它之所以能成为生意的背后 , 是另一端海量的需求 。
带有自身爱好或属性的红包封面 , 让使用者在发红包时成为醒目的存在 , 甚至还可以吸引到兴趣同好交流 。 在社交媒体上 , #微信红包封面#微博话题阅读达到13.5亿 , 讨论量52.9万 , #微信红包封面序列号#阅读也达到了3.3亿 , 足见用户的热情 。
如今 , 红包封面已经不再是一张简单的海报设计 , 而是变成了一种社交货币 。
【太火爆,比红包还难抢!靠卖这个还能月入近百万?微信官方明令禁止收费→】据不完全统计 , 截止到目前 , 已经有超百家品牌发布红包封面 , 参与品牌涉及各个行业 , 既有迪奥、万宝龙、巴黎世家等奢侈品牌 , 也有腾讯、顺丰、京东等知名大厂 。
据财经天下周刊报道 , 为了让更多商家得到实惠 , 腾讯也是不断加码 , 增加流量入口 。 微信的朋友圈广告 , 以及摇一摇、搜一搜、视频号等入口 , 都可以发放红包封面 。
据微信搜一搜助手的官方数据 , 12月24日至27日 , 有17家品牌通过搜一搜合计发出226万个红包封面 , 共计拉动搜索量约1800万 。 活动周期内 , 品牌流量日均周环比提升188倍 , 平均每个参与品牌的日搜索量为32.8万 。 在活动结束7天后 , 日均流量提升26倍 , 最高提升了205倍 , 流量效果长期持续 。
某大牌化妆品在活动的8天内 , 搜索量为170万 , 小程序新增30万UV , 小程序中的支付人数环比提升50% , 很好地实现了拉新促活 , 留存转化 。
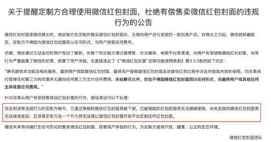
微信官方:
不得以任何形式向用户收费
微信官方此前发布过提示公告称 , 微信红包封面是微信推出的 , 供定制方在定制并购买微信红包封面后 , 无偿向用户进行发放的一款创意产品 。 自推出之日起 , 微信就明确规定 , 定制方不得因为微信红包封面而以任何形式 , 向用户收取任何费用 。
针对向用户有偿销售微信红包封面的行为 , 微信将进行以下处理:
涉及到该等违规行为的定制方帐号 , 已通过审核的微信红包封面将被下架 , 已被领取的红包封面将无法继续使用 , 尚未发放的微信红包封面将无法继续发放;且该等定制方在一个月内将无法通过微信红包封面开放平台定制任何红包封面 。
文章图片
为了规避平台方的监管 , 电商平台有不少商家以卖表情包、卖壁纸等名义 , 变相售卖微信红包封面 。
网友评论:
喜欢可以买 , 不喜欢就不买
没问题啊
如果抢不到红包封面
你会特地去买吗?
本文综合自:每日经济新闻、中国基金报、济南时报等
特别声明:本站内容均来自网友提供或互联网,仅供参考,请勿用于商业和其他非法用途。如果侵犯了您的权益请与我们联系,我们将在24小时内删除。
