文章图片
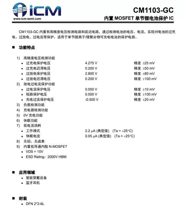
AUKEY EP-M1耳机内部电池保护板上采用了一颗创芯微CM1103-GC二合一保护芯片 , 采用超薄超小DFN2*2封装 , 内部集成有15V耐压、2KV ESD防护的低内阻充放电控制MOSFET , 芯片内置高精度电压、电流检测和延迟电路 , 通过检测电池的电压、电流 , 实现对电池的过充电、过放电、充放电过流、短路等全方位保护 。
CM1103系列芯片静态功耗仅2μA , 休眠功耗小于50nA , 可最大程度保证电池安全并延长电池的续航时间和循环寿命 。
文章图片
创芯微CM1103-GC详细资料图 。
Skullcandy Sesh小魔豆 真无线蓝牙耳机
文章图片
Skullcandy“骷髅头”是美国的一个音频品牌 , 面对TWS耳机市场 , 相继推出了许多款产品 。 Skullcandy Sesh小魔豆真无线蓝牙耳机采用入耳式设计 , 支持IP55级防尘防水防汗 , 单耳续航3小时 , 充电盒可额外提供7小时续航 。
文章图片
Skullcandy Sesh小魔豆充电盒内置电池电路板上 , 采用了与上文中提到AUKEY傲基 EP-M1 真无线蓝牙耳机同一型号的创芯微CM1103-GC二合一锂电池保护IC 。
单节电池保护芯
OPPO Enco Free2 真无线降噪耳机
文章图片
OPPO Enco Free2 真无线降噪耳机是OPPO在今年中旬的Reno6 系列新品发布会上推出的一款产品 , 在外观设计上延续了OPPO Enco X 的设计语音 , 但在多方面进行了大量的细节优化 , 进一步提升了用户的使用、佩戴体验 。
功能配置上 , 主打两项个性化定制技术 , 一项是针对降噪功能的个性化降噪 , 另外一项则是针对音乐体验的个性化听感;抗风噪能力也有所提升 , 还支持三麦克风通话降噪 , 新增双击遥控拍摄等 。
文章图片
经拆解发现 , OPPO Enco Free2充电盒电池保护板上配备了一颗来自创芯微的CM1003-WAD锂电保护IC 。
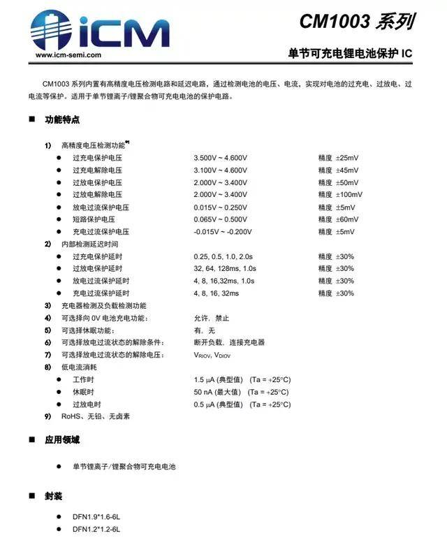
创芯微CM1003系列内置有高精度电压检测电路和延迟电路 , 通过检测电池的电压、电流 , 实现对电池的过充电、过放电、过电流等保护 。 适用于单节锂离子/锂聚合物可充电电池的保护电路 。
文章图片
创芯微CM1003详细资料图 。
OPPO Enco Air 真无线蓝牙耳机
文章图片
OPPO Enco Air真无线耳机是OPPO旗下一款采用了柄状半入耳式的产品 , 主打轻巧设计 , 舒适佩戴;充电盒还采用半透明“果冻仓”盒盖设计 , 提升了产品的趣味性和独特性 。
配置上搭载蓝牙5.2芯片、支持AI深度通话降噪和闪充功能 , 并且是全球首款获得德国TüV莱茵TWS耳机高性能认证的真无线耳机 , 在声音延迟、信号稳定性和通话清晰度等方面都有不错的表现 。
文章图片
OPPO Enco Air真无线耳机充电盒内置电池的电路保护板上 , 采用了与OPPO Enco Free2相同的创芯微CM1003-WAD单节可充电锂电池保护IC 。
特别声明:本站内容均来自网友提供或互联网,仅供参考,请勿用于商业和其他非法用途。如果侵犯了您的权益请与我们联系,我们将在24小时内删除。
