05
香港中文大学(深圳) ; ; ; ; ;1、报名时间:5月4日24:00
2、报名地址:https://ugapply.cuhk.edu.cn/zongping
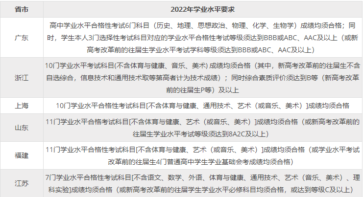
3、招生范围:广东、浙江、上海、山东、福建及江苏6省(直辖市)
4、招生专业:大类招生,有经济管理实验班、人文科学实验班和理科实验班 。

文章图片
5、报考条件:英语能力强,各省学业水平要求不一

文章图片
6、分数占比:高考60%+校测30%+学业水平10%
06
华南理工大学 ; ; ; ; ;
1、报名时间:1月17日-5月7日18:00前
2、报名地址:https://bm.chsi.com.cn/
3、招生范围:广东、江苏、上海、浙江、山东等五省市
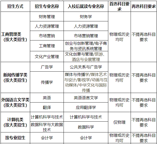
4、招生专业:

文章图片
5、报考条件:英语能力强,综合素质优秀,各省学业水平要求不一
6、分数占比:高考60%+校测30%+学业水平10%
07
深圳北理莫斯科大学 ; ; ; ; ;
1、报名时间:3月12日至5月20日
2、报名地址:https://admission.smbu.edu.cn
3、招生范围:北京、天津、河北、山西、内蒙古、吉林、黑龙江、上海、江苏、浙江、安徽、福建、江西、山东、河南、湖北、湖南、广东、重庆、四川、陕西共21个省市
4、招生计划:678名
5、招生专业:

文章图片
6、报考条件:综合素质高,外语能力较强,具有学科特长
7、报考流程:报名?初审名单?高考?校测(6月中)?高考出分?志愿填报?提前批录取
8、分数占比:高考60%+校测30%+学业水平10%
08
北师港浸大 ; ; ; ; ;1、报名时间:3月7日14:00-5月31日
2、报名地址:https://p.uic.edu.hk/admission/admissionNote
3、招生范围:广东省
4、招生专业:

文章图片

文章图片
5、报考条件:学业水平成绩合格,英语水平较强,成绩达到广东省特殊类型招生录取控制线
6、分数占比:高考60%+校测30%+学业水平10% ;
高考大数据:
重磅|最低13万名可上“双一流”!新一轮“双一流”高校录取大数据来了!
重磅|想在山东上大学要考多少名?来看2021山东高校高考录取大数据!
特殊类型专题:
重磅|专项计划能降多少分?这些高校和专业专项计划录取分不降反升……
重磅|最低56000名!强基计划高校录取大数据来了!来看看能冲击哪些好大学……
医学专题:
重磅|医学热不减!想学医可关注这类院校……2021医学类高考大数据解读来了!
重磅|想学医的同学看过来!新高考临床医学专业录取大数据来了!
;来源:综合名校综合评价、各高校等 ;
- 卵泡黄素化不破裂综合症可以zhi吗 卵泡黄素化不破裂可以打促排针吗?
- 生理期前爱吃甜 小心经前综合症找上门
- 拼多多店铺不显示DSR是什么原因?如何提升综合评分?
- 专项计划能降多少分?这些高校和专业专项计划录取分不降反升
- 综合评分不足在哪个平台可以借钱 手机借钱哪个软件靠谱,利息最低
- 皮肤干燥用什么化妆品好?
- 指数再次逼空创业板 创业板综合指数经典案例
- 新版高校、中小学和托幼机构防疫技术方案印发,有6方面调整
- 情绪与睡眠呼吸暂停综合征的关系
- 孕期综合症对胎儿有什么影响-孕期出现荨麻疹对胎儿有影响没
特别声明:本站内容均来自网友提供或互联网,仅供参考,请勿用于商业和其他非法用途。如果侵犯了您的权益请与我们联系,我们将在24小时内删除。
