泉州东海学区有变!2019年晋光小学东海校区招生范围扩大
----泉州东海学区有变!2019年晋光小学东海校区招生范围扩大//----
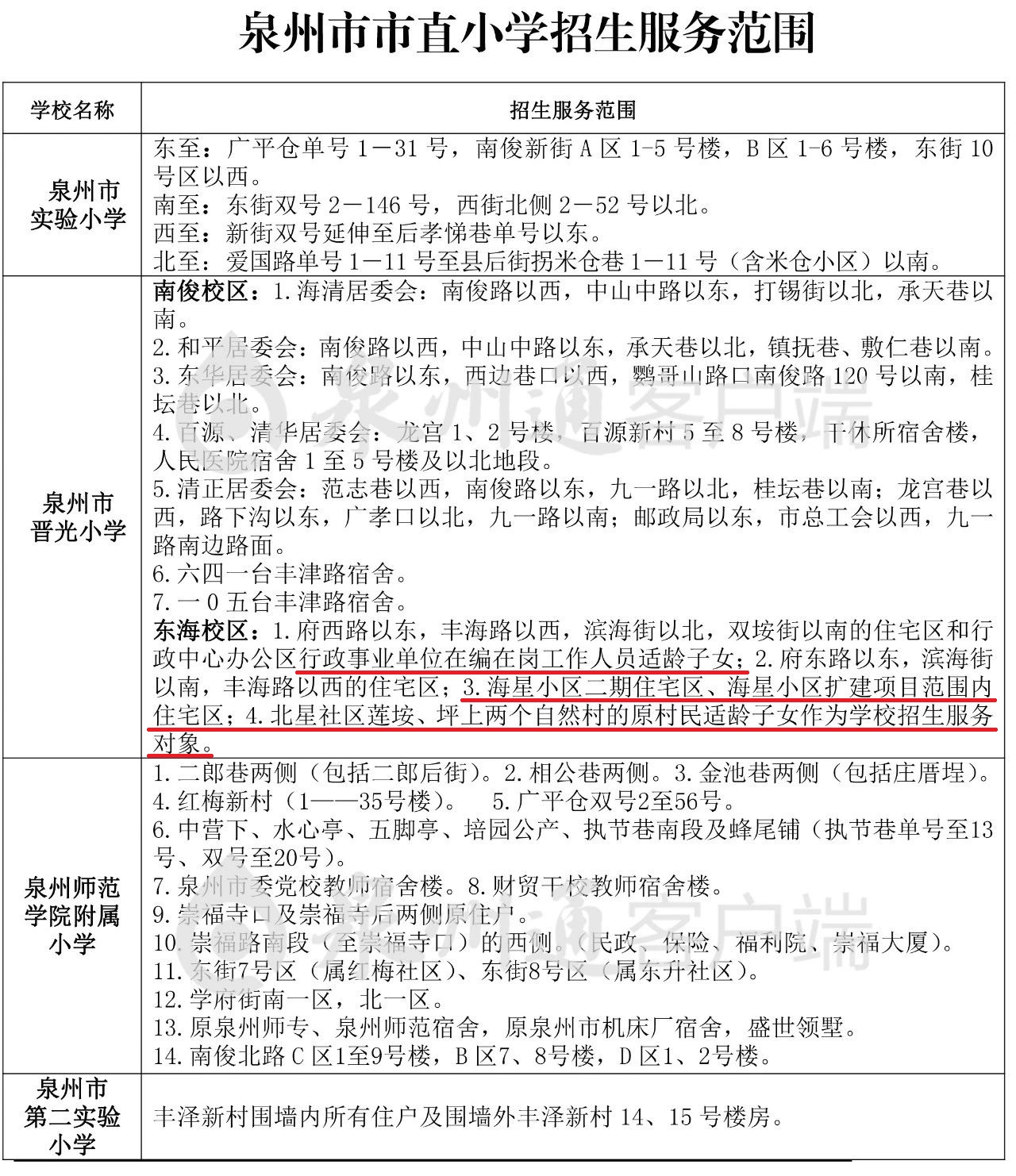
近日发布的泉州市直小学招生服务范围 , 对于晋光小学东海校区进行了一个不认真观察便难以注意到的看上去很小的调整 。 今年该校学区划片分为四个片区:
第一 , 府西路以东、丰海路以西、滨海街以北、双垵街以南的住宅区和行政中心办公区 。 但是 , 和去年相比 , 今年在行政中心办公区后面加上了一行字“行政事业单位在编在岗工作人员适龄子女” , 这就是进一步明确限定条件 , 必须是“在编在岗”的公务员或事业单位编制人员才被纳入招生服务范围 。
特别声明:本站内容均来自网友提供或互联网,仅供参考,请勿用于商业和其他非法用途。如果侵犯了您的权益请与我们联系,我们将在24小时内删除。
