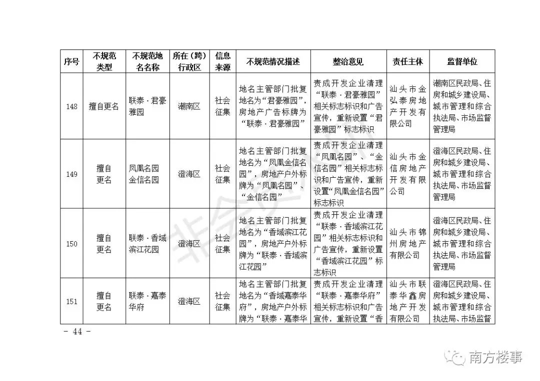
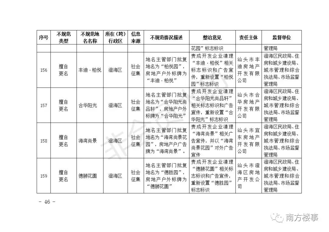
深圳首批62个楼盘全要改名!广深珠惠汕无一幸免!(13)

深圳首批62个楼盘全要改名!广深珠惠汕无一幸免!

----深圳首批62个楼盘全要改名!广深珠惠汕无一幸免!//----

深圳首批62个楼盘全要改名!广深珠惠汕无一幸免!

----深圳首批62个楼盘全要改名!广深珠惠汕无一幸免!//----

特别声明:本站内容均来自网友提供或互联网,仅供参考,请勿用于商业和其他非法用途。如果侵犯了您的权益请与我们联系,我们将在24小时内删除。