房贷依然保持高位,说明了什么?
----房贷依然保持高位 , 说明了什么?//----
"multi_version":false
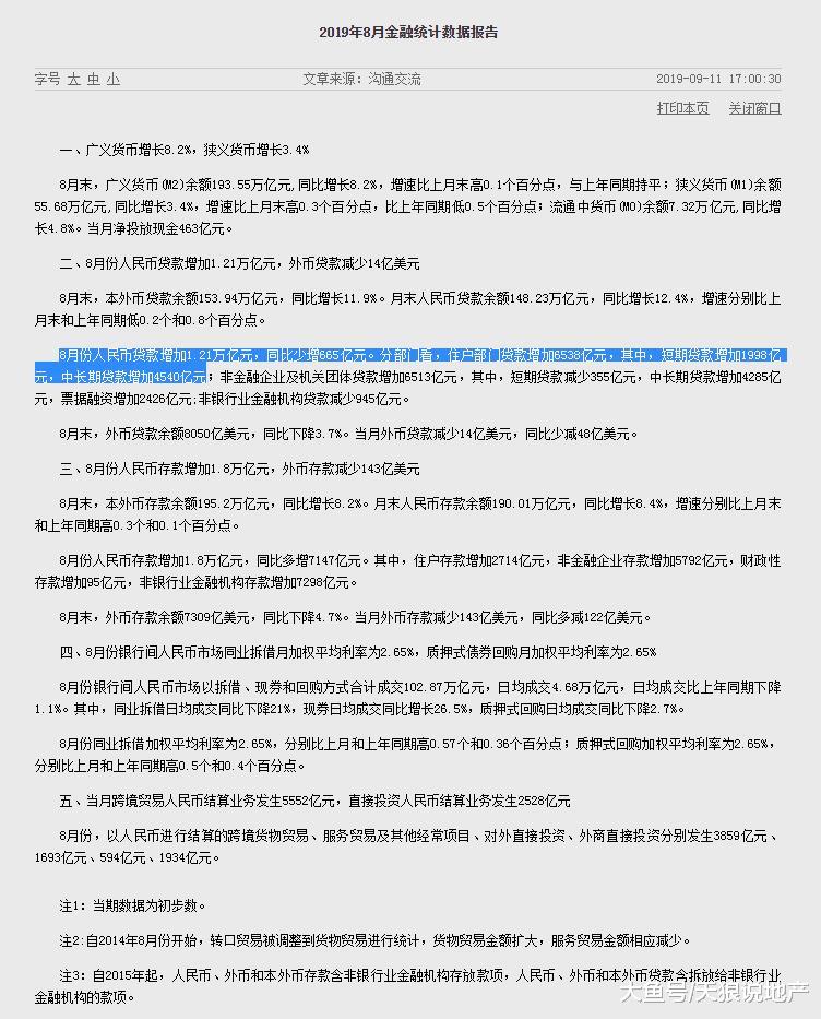
在4天前 , 也就是中秋季前期 , 央行公布了8月份的数据 , 其中关键点值得购房者思考 , 我们来看具体数据 , 8月份人民币贷款增加1.21万亿元 , 同比少增665亿元 。 分部门看 , 住户部门贷款增加6538亿元 , 其中 , 短期贷款增加1998亿元 , 中长期贷款增加4540亿元 , 其中中长期贷款其实大部分主要还是房贷为主的 , 那么从8月份数据显示来看 , 可以说依然还是保持在高位的 , 那么这是很能说明的问题 , 当前我们宏观态势是在收紧的 , 而不是在放松的 , 也就说市场更多主力是自住为主在支撑的 , 刚需和改善 , 那么中长期贷款为何依然处于高位呢?我们来看
第一 , 在楼市下半场开启的 , 很多开发商都纷纷转变了思路 , 各种TOP级产品入市 , 眼花缭乱的 , 其本质在于提升居住的品质 , 因为在楼市下半场不缺房子了 , 缺的是什么呢?缺是有品质的 , 高质量的房子 , 这点在社会主义先行示范区深圳 , 部分盘去化率非常理想 , 但是他的价格并不低 , 说明什么呢?说明 , 有质量 , 有品质的房子是很有市场的 , 那么这类房子 , 总价是比较高 , 从而拉升了房贷数额
第二 , 现在很多城市精装大行其道 , 那么之前很多清水楼盘 , 现在都开始稍微让位精装 , 从开发商角度来看 , 能做精装优先选择 , 那么这与之对应就是价格相对有所的提升 , 这点不要说新房市场了 , 在二手房市场上 , 很多购房者都清楚 , 清水和精装不是一个价格 , 不管装修好坏与否 , 价格始终是有差异的 , 从而也拉动的房贷增长
第三 , 房贷依然保持高位状态和购房者最为紧密相关一点就是 , 购房成本在显著提高 , 很多的购房者说XX盘价格下降了多少 , XX城市昨天降了多少 , XX城市今天又降了多少 , 那么房贷增加和减少与否是直接反映的问题 , 如果价格下降与之对应房贷必然是减少的 , 这点很多购房者仔细想想就明白了 , 100万总价和80万总价 , 分别贷款70万和56 , 房贷增长总金额能一致吗?就算有高端盘在拉升 , 但是他是市场购房主力吗?比如说别墅 , 人人都在买别墅吗?
由此 , 可以非常清楚看到一点 , 市场确实寒冷 , 但是整体走势是平稳的 , 平稳 , 平稳 , 平稳 , 购房者要仔细去阅读这两个字
特别声明:本站内容均来自网友提供或互联网,仅供参考,请勿用于商业和其他非法用途。如果侵犯了您的权益请与我们联系,我们将在24小时内删除。
