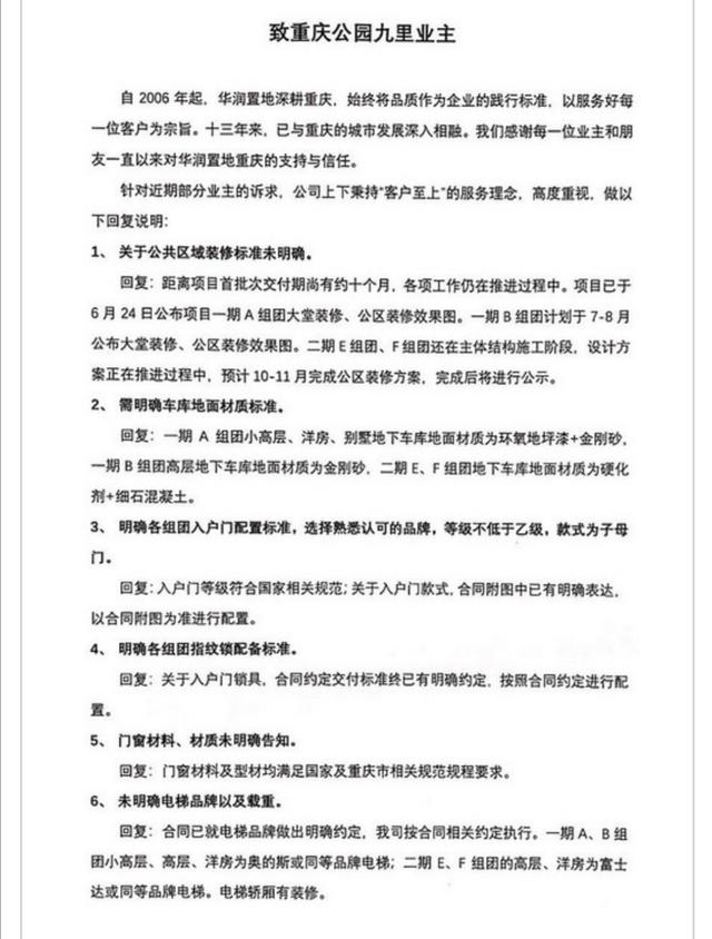
重庆华润公园九里给业主的回复书来了

重庆华润公园九里给业主的回复书来了

----重庆华润公园九里给业主的回复书来了//----

重庆华润公园九里给业主的回复书来了

----重庆华润公园九里给业主的回复书来了//----

重庆华润公园九里给业主的回复书来了

特别声明:本站内容均来自网友提供或互联网,仅供参考,请勿用于商业和其他非法用途。如果侵犯了您的权益请与我们联系,我们将在24小时内删除。