中考|青岛中考可以跨区报考吗?考区如何划分?
最近,不少家长咨询:市区孩子能报考西海岸地区的学校吗?符合什么条件才能报考?
今天小编为各位家长带来青岛市考区划分、各区可报考学校盘点 。
01
考区划分
青岛市一共有7区3市:
7区:市南区、市北区、李沧区、崂山区、西海岸新区、城阳区、即墨区
3市:胶州市、平度市、莱西市
根据2021年最新中考政策来看,市内三区和崂山区(以下简称“四区”)、高新区体育与健康由市教育局统一组织考试,其他区市体育与健康由各区市教育主管部门按照市教育局统一要求组织考试 。
青岛中考为全市统考,市内四区、高新区统一划定分数线,其他各区、市由相关部门分别划定分数线 。
02
各区可报学校
公办高中的招生范围主要是面对区域内的初中毕业生,所以,一般情况来说,7大考区只能报考各自考区内的公办普高学校(具体以当年学校招生简章为准) 。
举例:市内四区的考生只能报考市内四区的公办普高学校,不能跨区报考西海岸等其他区的学校,其他考区,同上规则 。(具体以当年学校招生简章为准) 。
市内四区
文章图片
其中五所外迁高中面向驻地招生:
青岛九中:面向市内四区,西海岸新区招生
青岛六中:面向市内四区、西海岸新区招生
青岛实验高中:面向市内四区、城阳区招生
青岛三十九中:面向市内四区、城阳区招生
青岛十九中:面向市内四区、即墨区招生
青岛六十七中、青岛六十八中、青岛理工高中面向崂山区初中学校应届毕业生单独招收崂山班 。
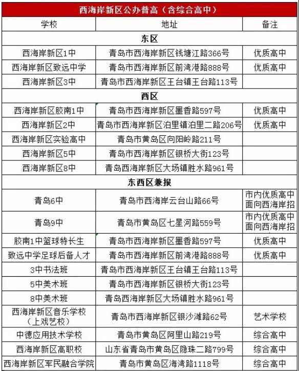
西海岸新区
文章图片
西海岸新区分为东、西两区,有各自可报学校,也有部分学校、艺术班东西区皆可报考 。
城阳区
文章图片
即墨区
文章图片
胶州市
文章图片
平度市
文章图片
莱西市
文章图片
04
跨区招生
特殊班型:
青岛六中:自招班及中意国际班面向7区招生
青岛九中:中加、中美国际班面向7区招生
青岛十六中:中澳班面向七区招生
青岛十九中:中美班面向七区招生
青岛艺校:自招班面向七区招生
西海岸新区胶南一中:中美班面向七区招生胶州四中:航空班面向全市招生
民办高中:
除个别学校及班型,青岛各区市民办高中面向青岛全市招生 。
特例:
白珊学校:面向市内四区招生
银河学校:面向市内四区招生
创新学校:即墨招收100人,其余全市招生
通济实验学校:城阳招收4个班,其余全市招生
国开第一中学:城阳招收10个班,其余全市招生
国开第二中学:莱西招收9个班,其余全市招生
【中考|青岛中考可以跨区报考吗?考区如何划分?】
特别声明:本站内容均来自网友提供或互联网,仅供参考,请勿用于商业和其他非法用途。如果侵犯了您的权益请与我们联系,我们将在24小时内删除。
