因此,虽然每个人的体质和身体状况,对功能饮料的敏感程度不相同,但是如果不是实在需要,还是尽量少喝或不喝功能饮料 。;
; ; ; ; ; ;还有哪些饮料喝多了对心脏不好?
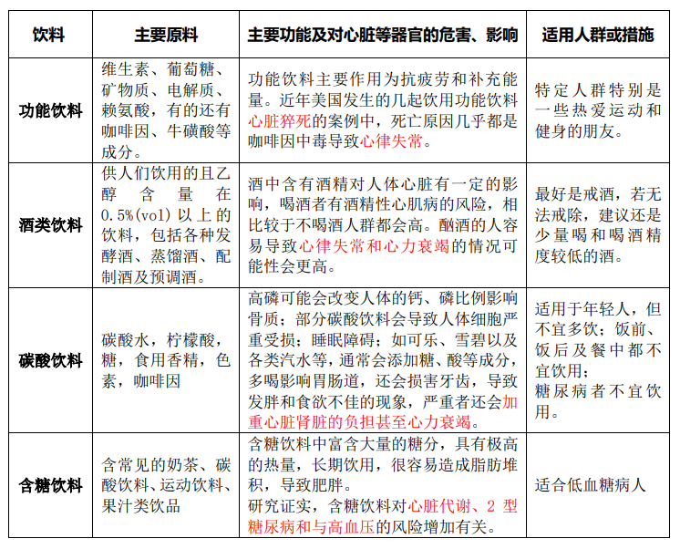
除了功能饮料,过量饮用含糖饮料和咖啡因饮料也对心脏不好 。;
近些年,中国疾控中心发布的一项研究显示,仅2017年,中国就有近1.3万人的死亡可归因于甜饮料导致的冠心病和糖尿病;1990~2017年间,全球增加的冠心病死亡病例中,中国占了约38.2% 。;
2019年,一杂志发表了一项对超过10万人进行近30年的观察研究再次确认了含糖饮料的危害,喝得越多,死亡率越高:相比每月喝的量少于1标准杯的人,每天喝超过2标准杯的人,死亡风险提高了21% 。;
减少甜饮料摄入,每年就能潜在挽救数以万计的生命 。;
【吓人!这种饮料已致多人猝死?很多人对此毫不知情……】

文章图片
- 水龙头的种类有哪些?选购时应多考虑这种,很多人都用过
- 吃200根相当于拍一次胸片?这种有辐射的水果,吃了竟会让人开心?
- 参观嫂子10万装的新房,满屋乱糟糟,电视柜吓人,看完哭笑不得!
- 装修别再傻傻装这种门了,聪明人从不用,隔音差还易变形!
- 省钱又能做得很漂亮,建房选择平屋顶,这种做法已在农村流行开了
- 头次见有钱人家装这种踢脚线,不得不感叹太聪明了,省钱又实用
- 厨房装修不要装推拉门了,如今都流行装这种门,实用又干净
- 这种V字型洗漱台火了,内槽斜坡45°,排水飞快,比传统台盆还漂亮
- 马桶|还有这种怪事!家里有马桶却不得不走路10分钟到外面解决
- 阿里国际站《食品和饮料、农产品资质准入管控规则》
特别声明:本站内容均来自网友提供或互联网,仅供参考,请勿用于商业和其他非法用途。如果侵犯了您的权益请与我们联系,我们将在24小时内删除。
