红旗街有棚户区要拆迁,这下得出多少个千万富翁?( 二 )
----红旗街有棚户区要拆迁 , 这下得出多少个千万富翁?//----
----红旗街有棚户区要拆迁 , 这下得出多少个千万富翁?//----
"multi_version":false
近日 ,
朝阳区政府征收办发布了征地通知 ,
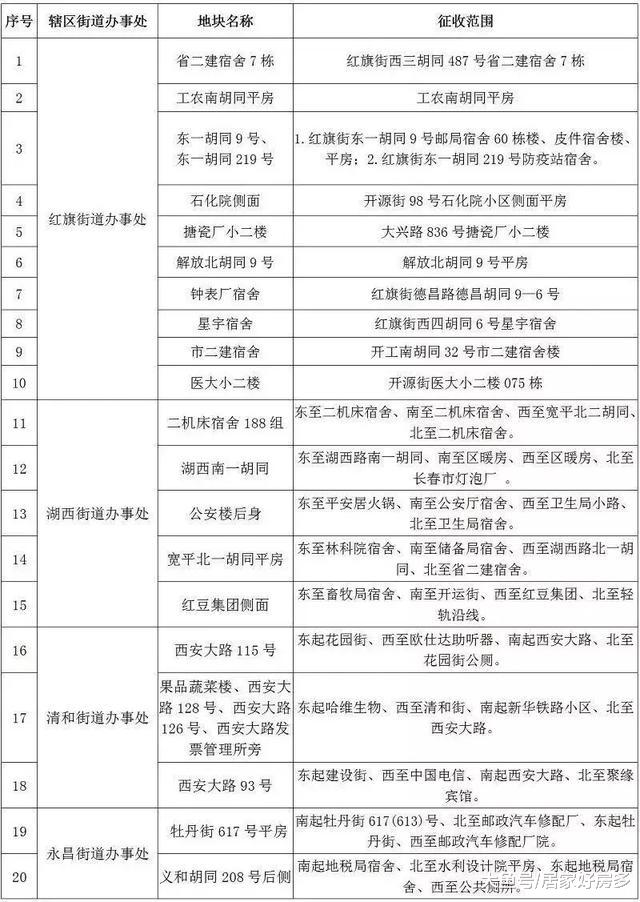
朝阳区将有20个棚户区地块被征收改造 。
红旗街?棚户区?
而且还是距离 ,
红旗街欧亚 , 走路10多分钟 ,
就能到的那种棚户区?!
这得出多少个千万富翁?
得出多少个拆二代啊!
可到了现场发现 ,
这拆迁房跟想象中 ,
好像不一样呢 。
关于拆迁房 ,
小区住户是这么说的:
“咋的也得1万2吧 , 都是小面积 , 没多少钱!”
原来我们觉得拆20块地 ,
怎么着得出几百个拆二代吧?
现在看 , 确实是想多了 。
这片征收的夹馅棚户区 ,
基本上是1-2层小楼 ,
面积以30-40平的居多 ,
而且没多少 , 就几趟楼 。
所以要按附近居民那么算 ,
1万2一平 , 40平 ,
一套红旗街拆迁房 ,
大概50万左右 。
50万在红旗街 , 什么水平?
长影一万四 , 南郡一万五 。
拿红旗街的拆迁款买房 ,
一匡街你都买不起!
所以这次拆迁的20个地块 ,
不是大拆大建 。
房子有人住 ,
老人居多 。
有开麻将馆的 ,
这边的麻将馆 ,
是人气儿最旺的地方 。
老邻居们这几天的话题就是:
拆迁款怎么用 , 用多少 。
有的说 , 钱给孩子们花 , 自己可以去孩子家住;还有的说 , 当然买房子啊 , 要不然没地儿住 。
也有收废品的 ,
收废品的大爷说 ,
房子拆了就和老伴儿 ,
去远点的地方买个楼住 。
拆迁款不够的话 ,
儿子女儿也能帮着补一点 。
特别声明:本站内容均来自网友提供或互联网,仅供参考,请勿用于商业和其他非法用途。如果侵犯了您的权益请与我们联系,我们将在24小时内删除。
