丹阳市|开学倒计时!收费标准公布!( 二 )
3. 教辅材料严格按照苏价费[2013]64号、《省教育厅关于做好2021年中小学教辅材料推荐工作的通知》(苏教基函〔2021〕24号)、《镇江市教育局办公室关于印发镇江市2018年中小学教辅材料推荐目录的通知》(镇教办发〔2018〕152号)、《镇江市教育局办公室关于做好2021-2022学年普通中小学教学用书和教辅材料征订工作的通知》(镇教办发〔2021〕68号)选定 , 不得变相要求学生统一购买其他教辅材料 。
4. 根据省财政厅、教育厅《关于做好农村义务教育学校免收寄宿生住宿费及相关工作的通知》(苏财教[2009]272号、苏教财[2009]105号)文件规定:从2010年秋季学期起 , 全省农村(包括省辖市所属农村乡镇;县及县级市)义务教育阶段公办学校寄宿生免收住宿费 。
5.农村义务教育阶段公办学校除收取伙食费和课后延时服务费外不得收取其他服务性收费和代收费 。
6.其它减免政策仍按原规定执行 。
价格投诉举报:12315 价格政策咨询:86055510
教育部门投诉咨询电话:86524609 88039373
0 3
丹阳市2021年秋学期
公办普通高中收费标准公示
▼
文章图片
注:
1、服务性收费坚持自愿原则 , 不得强制学生接受服务并收取费用 。
2、代办费遵循“ 据实收取、不得盈利、按班结算、多退少不补”的原则 , 教材费和作业本费学期或学年结束前与学生结算 , 并向学生家长公布费用结算清单 。
3、学校除收取学费、代办费、服务性收费和省规定的考试费用外 , 不得擅自立项向学生收取其他任何费用 。
4、教辅材料严格按照苏价费[2013]64号、《省教育厅关于做好2021年中小学教辅材料推荐工作的通知》(苏教基函〔2021〕24号)、《镇江市教育局办公室关于印发镇江市2018年中小学教辅材料推荐目录的通知》(镇教办发〔2018〕152号)、《镇江市教育局办公室关于做好2021-2022学年普通中小学教学用书和教辅材料征订工作的通知》(镇教办发〔2021〕68号)选定 , 不得变相要求学生统一购买其他教辅材料 。
5、学校应对家庭经济困难的学生酌情减免学费、住宿费等 , 具体减免办法按苏政办发[2005]96号、苏财教[2011] 6号文件执行 。
价格投诉举报:12315 价格政策咨询:86055510
教育部门投诉咨询电话:86524609 88039373
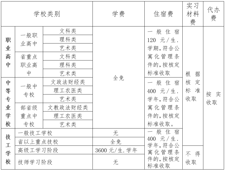
0 4
丹阳市2021年秋学期
中等职业学校收费标准公示
▼
文章图片
注:
1.从2012年秋季学期起 , 对公办中等职业学校全日制正式学籍一、二、三年级在校学生免除学费(艺术类相关表演专业学生除外);从2016年秋学期起 , 中职学校全日制艺术类表演专业学生享受免学费政策;对公办中等职业学校非全日制正式学籍一、二年级在校生中涉农专业学生免除学费;对在职业教育行政管理部门依法批准、符合国家标准的民办中等职业学校就读的一、二、三年级学生 , 按照同类型同专业公办中等职业学校学费标准免除学费 。
【丹阳市|开学倒计时!收费标准公布!】2.从2012年秋季学期起 , 全省人社系统所属技工院校由中技班进入高级技工班、技师班学习的在校学生执行我省高校奖助学金资助政策 , 不纳入中等职业教育免学费和助学金资助范围;技工院校高级技工班、技师班招收的普通高中毕业生享受中等职业教育免学费和助学金政策 , 其中免学费标准按照中等职业学校学费标准确定 , 经批准的学费标准高于补助的部分 , 学校可以按规定继续向学生收取 。
- 中考过后放假多久啥时候开学
- 2022年9月会延迟开学吗
- 又是开学季,凯特积极为孩子做新学期准备,乔治长太快又得换校服
- “爸妈,别送我了,丢人”大一新生开学,你会送他去学校吗?
- 姐姐开学后,无聊弟弟“花式”惦记姐姐,宝妈:忘记挨揍的感觉了?
- 2022大一新生秋季开学能买学生票吗
- 2022大学生秋季开学要隔离吗
- 2022年大学生秋季开学是不是要做核酸检测
- 2022大学生秋季开学后能不能自由出入学校
- 2022开学前14天内有外出史可以上学吗
特别声明:本站内容均来自网友提供或互联网,仅供参考,请勿用于商业和其他非法用途。如果侵犯了您的权益请与我们联系,我们将在24小时内删除。
