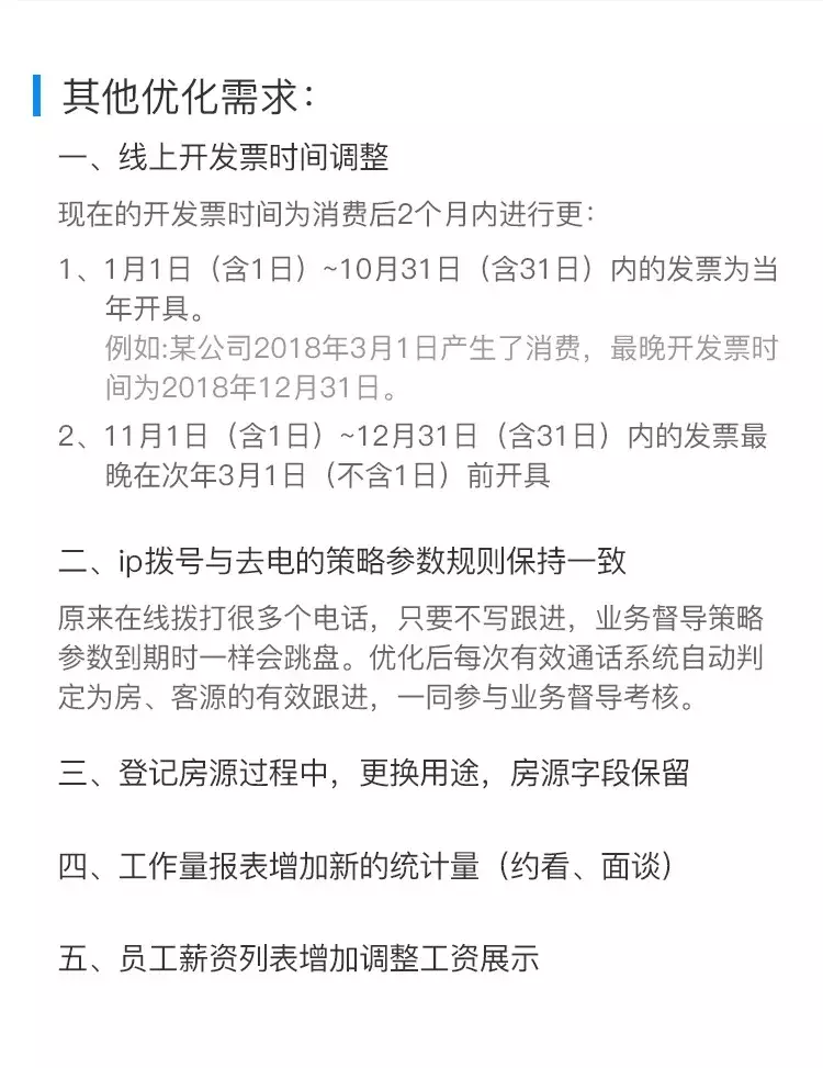
掌上好房通&好房通ERP 2018·11·15迭代升级内容( 三 )

掌上好房通&好房通ERP 2018·11·15迭代升级内容

----掌上好房通&好房通ERP 2018·11·15迭代升级内容//----

掌上好房通&好房通ERP 2018·11·15迭代升级内容

----掌上好房通&好房通ERP 2018·11·15迭代升级内容//----

掌上好房通&好房通ERP 2018·11·15迭代升级内容

特别声明:本站内容均来自网友提供或互联网,仅供参考,请勿用于商业和其他非法用途。如果侵犯了您的权益请与我们联系,我们将在24小时内删除。