截至目前 , 全市高品质幼儿园(包含省示范性幼儿园、市一级幼儿园)数量已达253所 , 覆盖全市22个区(市)县 , 市二级以上幼儿园覆盖率超过85% 。
“办园性质”中的
“a”为教育部门办园
“b”为其他部门办园(含机关、高校、国企、事业单位)
“c”为集体办园(含乡镇街道办)
“d”为部队幼儿园
“e”为民办幼儿园
【成都|成都幼儿园详细信息汇总,今年新增65所一级园!】特别提醒家长注意的是:公益性幼儿园指执行政府定价的普惠性幼儿园 , 既可以是公办幼儿园 , 也可以是民办幼儿园 , 成都市公益性幼儿园都统一悬挂有市教育局统一监制的“公益性幼儿园”标牌 。
解读
部队 , 部分央企、事业单位 , 高校一般有自办的公立幼儿园 , 这些幼儿园一般都是对内招生 , 所以符合条件的家庭一定要提前争取 , 其他家庭一般只能争取教办园、公益幼儿园和民办幼儿园 。
4幼儿园报名流程
文章图片
教办园报名一般是5月份 , 有些区采用线上方式 , 有些区采用现场报名的方式 。 以青羊区2019年教办园招生流程为例说明 。
成都市青羊区教办幼儿园
2019年招生公告
招生计划:25所教办幼儿园招生计划2075人 。
一、发布招生公告
4月23日-5月19日 , 发布招生公告 。
二、现场登记
5月20日-5月22日(每日9:00-17:00) , 持适龄幼儿与监护人同一户籍的本市居民户口簿和监护人身份证原件、复印件 , 到招生范围的幼儿园进行现场登记 , 填写统一的《2019年青羊区教办幼儿园新生登记表》和《诚信承诺书》 , 取得幼儿微机派位的流水号 。
三、资格审核及公示
5月23日-5月29日 , 公示资格审查结果 。
四、微机派位
5月30日 , 组织微机派位 。
五、公示录取结果
5月30日-6月8日 , 公示录取名单 。
六、新生报名
6月11日-6月12日 , 新生报名登记注册 。 新生幼儿家长持以下所有资料到幼儿园报名注册 , 逾期视为放弃学位 。
1.父母(或其他法定监护人)身份证原件及复印件;
2.幼儿户口簿原件及复印件(户口薄的首页、户主页、幼儿页);
3.《2019年青羊区教办幼儿园新生登记表回执单》 。
文章图片
青羊区教办幼儿园招生计划表
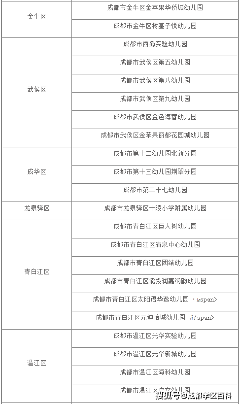
五、成都幼儿园详细信息汇总
成都市教育局刚刚公布了
2021年新入选的一级幼儿园情况
文章图片
文章图片
文章图片
接下来为您盘点2020年成都市幼儿园概况 , 以区(市)县分大类 , 以街道(乡镇)分小片 , 您想知道的幼儿园情况 , 这里都能找到!
欢迎致电家门口的幼儿园了解具体情况 , 戳大图 , 更清晰哦!
文章图片
文章图片
文章图片

- 李姐芝麻薄脆的做法 幼儿园食谱带克数
- 成都四川省中医院可以网上预约吗 四川省中医院 跖疣
- 成都最好的光子脱毛医院是哪里 最好的激光脱毛医院 哪里有
- 成都川蜀血管病医院治疗静脉曲张效果怎么样 全国静脉曲张十强医院
- 成都学美容学费一般多少 成都轻医美皮肤管理培训学校
- 秋季你是怎样预防感冒发烧的呢 幼儿园秋季预防感冒小提醒
- 因为幼儿园未及时控制传染病传播造成孩子被传染上手足口住院 幼儿园聚集性传染病
- 怎样防止宝宝在幼儿园生病 幼儿园冬季传染病预防知识
- 幼儿园大班和中班每天的饭菜量是多少 公立幼儿园一周食谱表
- 上小学前是否必须上幼儿园 不上幼儿园可以直接上小学吗
特别声明:本站内容均来自网友提供或互联网,仅供参考,请勿用于商业和其他非法用途。如果侵犯了您的权益请与我们联系,我们将在24小时内删除。
