近年来 , 智能手机等移动设备、可穿戴式设备及IoT设备等用电池驱动的电子设备迅速普及 , 像esp32/esp8266、Cortex M0、PIC16这样的低功耗MCU应用越来越广泛 。 这些器件电源电压为3.3V或5V , 为了提高它们的设计灵活性和性能 , 要求电源芯片更小更薄;另外为了提高它们的便利性 , 要求电池具有更大容量并更大程度地降低功耗 。
为了提高产品的设计灵活度并确保配置新功能所用的空间 , 为这些MCU器件提供稳定的3.3V或是5V的小电流并非易事 , 电源效率、输出电压纹波、封装和成本等都是选型时要考虑的重要因素 , 在各种电源管理器件中进行对比 。
线性稳压器(LDO) 线性稳压器(LDO)是常用的最简单方法 。 在很多情况下 , 假如电流很小、效率又不重要的话 , 这是一个很好的解决方案 。 但当输入、输出电压差增大时 , 尤其是在遇到负载电流稍微加大的状况时 , 稳压器的功率损耗就可能变成一个敏感问题 。 在工业场合下 , 输入电压的波动随时都可能发生 , 所以稳压器的容许输入电压范围必须足够大以便能够承受这种波动 。
文章图片
例如 , RT9058和RT9069有一个特别的好处 , 就是当负载很小时稳压器自身的消耗几乎为0 , 其静态电流仅仅只有2μA 。
开关型稳压器(Switching Regulator) 为了获得较高的电压转换效率 , 某些情况下必须考虑使用开关型降压转换器 。 因为是为微型的MCU供电 , 负载电流很小 , 转换器的开关损耗在总的转换损耗中要比开关的导通损耗扮演更重要的角色 , 可它又是必然存在的东西 , 所以降低开关工作频率成为主要的选择 , 但由于要以突发模式工作的缘故 , 由此导致的较高输出电压纹波是必然的结果 。
文章图片
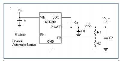
例如 , RT6200GE是一款低电流、非同步Buck架构降压转换器 , 可以工作在36V电压下 , 其工作频率为1.2MHz , 使用 SOT-23-6 的小型封装 。 由于其较高的工作频率 , 使用相对较小的电感和输出电容成为可能 , 输出纹波也会比较小 。
在轻负载操作时 , RT6200GE 工作在电流不连续模式 , 其上桥 MOSFET 将根据需要偶尔跳过一些脉冲以保证输出电压处于稳定状态 。 IC 内部嵌入了一个下桥 MOSFET 用于适时地为自举电容充电 。 由于负载电流不大 , 外部肖特基二极管可以选用电流较小的型号 , 同样是因为电流不大 , 二极管的正向压降会比较小 , 而开关速度也会很快 , 这使得在整个输入电压和输出电压范围内都能取得很高的转换效率 。
超低功耗DC/DC降压转换器 在新兴的穿戴式设备、移动设备 , 电池驱动的IoT设备(传感器节点)、小型工业设备(报警器、警报设备、电子货架标签等)IoT领域 , 开发目标是“纽扣电池10年驱动” 。
文章图片
例如 , ROHM开发的降压型DC/DC转换器BD70522GUL内置MOSFET , 实现了超低消耗电流180nA 。 BD70522GUL支持高达500mA的输出电流 。 ULP(超低功率)模式的恒定开启时间(COT)控制提供了卓越的瞬态响应 , 并通过在10μA负载范围内提供卓越的轻载效率延长了电池寿命 。 输出电压可以通过VSEL引脚从9个预设电压中选择 。 当输入电压接近输出电压时 , 集成电路进入100%接通模式 , 开关操作停止 。
为了加速小而薄的物联网设备开发 , REFLVBMS001-EVK-001评估板上安装有采用ROHM超低静态电流技术Nano Energy的电源IC和复位IC、支持新型低电压二次电池的充电控制IC、日本碍子株式会社的薄型大容量锂离子二次电池EnerCera 。
特别声明:本站内容均来自网友提供或互联网,仅供参考,请勿用于商业和其他非法用途。如果侵犯了您的权益请与我们联系,我们将在24小时内删除。
