1 月 15 日 , 微信 8.0.17 for iOS 更新 。 乍看之下继续是「解决了一些已知问题」的常规更新 , 但大部分人不知道的是 , 大家期待的「语音进度条」有了一个不同的解决方案——暂停播放 。
面对长语音 , 在播放时过程中长按即可暂停语音 , 右边即会出现「继续播放」的按钮 , 点击按钮语音就会继续播放 。 总的来说避免了有人打扰 , 语音无法暂停 , 之后还需要重新听一遍语音的情况 。
▲
长按进度条即可唤出「继续播放」
但相较原先大家期待的语音进度条 , 它还是少了一些灵活性 。 例如这个暂停不能选择时间拖动 , 重新开始也只能从暂停处开始播放 , 但大家期待的语音进度条在用户手中会更有可控性 , 拖动就可以选择从哪里继续播放 。
用户自制的语音进度条功能预览图都有了三四种不同样式 , 但腾讯 2020 年还对媒体回应称并未在测试此功能 。 现在多了个暂停播放 , 虽然没办法拖动回听某些模糊的字词 , 但总的来说相对原先还是有了不少进展 。
文章图片
▲
用户自制的语音进度条. 图片来自:网络
而除了暂停语音的功能更新 , 此次微信 8.0.17 for iOS 把之前 Android 内测的功能也都配上了 , 还多了之前 Android 版本没有的功能——关怀模式可朗读文字消息 。
微信 8.0.17 for iOS 更新变化:
- 语音进度条可暂停
- 隐私功能更明显 , 勿扰模式下线
- 新增个人信息收集清单、第三方信息共享清单
- 关怀模式可朗读文字消息
- 「视频号和直播推送」支持关闭
在原先的微信版本中 , 有一个隐私功能 , 可以设置朋友权限、系统权限、个性化广告管理 。 现在 , 隐私这一功能从微信 8.0.17 for iOS 中消失了 。 只是勿扰模式的下线和隐私的下线并不相同 , 因为「隐私」下线了 , 但原先隐私的几项功能变得更明显了 。
朋友权限和个人信息与权限点进设置就能看到 , 操作更方便了 。
文章图片
▲
左为微信 8.0.17 for iOS , 右为微信 8.0.16 for iOS
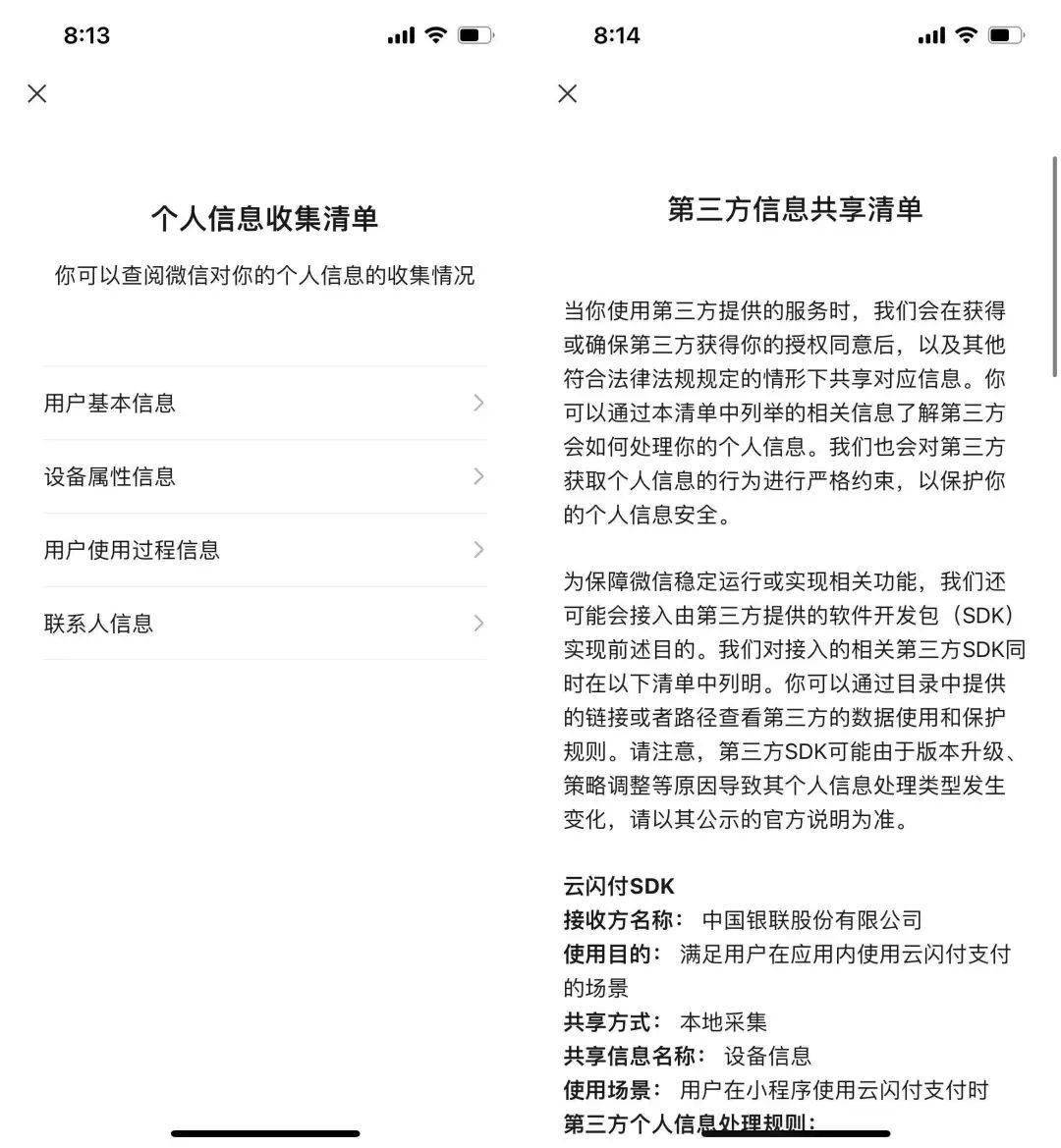
新增个人信息收集清单、第三方信息共享清单
除了原先「权限」中的几个功能变得更明显之外 , 设置页面还新增了原先没有的个人信息收集清单和第三方信息共享清单 。
在个人信息收集清单中 , 用户可以查看微信对个人信息的收集情况 , 包括用户基本信息、设备属性信息、用户使用过程信息、联系人信息 。
在第三方信息共享清单中 , 用户可以查阅微信把你的个人信息共享给第三方的情况 , 包括中国银联股份有限公司、财付通支付科技有限公司、微民保险代理公司、深圳前海微众银行股份有限公司、小程序公众号主题、app 提供方、广告主和/或委托的代理商、第三方广告监测服务商 。
但这并不会显示哪些信息授权给了哪些第三方服务 , 你只能看到具体的个人信息共享了哪些 。
文章图片
关怀模式可朗读文字消息
微信 8.0.17 for iOS 在关怀模式出现的新功能是 Android 版本没有的 。 用户只需要开启关怀模式就能看到一个「朗读文字消息」的功能 , 开启该功能后 , 轻触聊天中的文字信息即可郎读 。
特别声明:本站内容均来自网友提供或互联网,仅供参考,请勿用于商业和其他非法用途。如果侵犯了您的权益请与我们联系,我们将在24小时内删除。
