67平简约风一居室加一个开放式书房,这样的家更浪漫

文章图片

文章图片

文章图片

文章图片

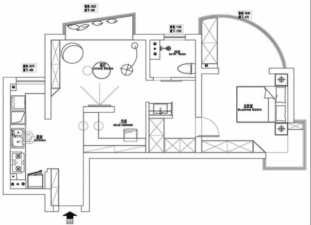
今天分享的是一套建筑面积67平米的简约风小户型案例 , 房子的格局并不是很好 , 屋主夫妻俩选择了改成一居室加上一个开放式书房的设计 , 把办公、居家和休闲给结合起来 , 让整个家变得更加惬意和浪漫 , 入户的玄关走廊一侧做了鞋柜 , 另一侧的墙面是摆放挂衣钩和穿衣镜 , 厨房是个长条形的狭窄空间 , 所以屋主选择了开放式的布局 。
想要家里感觉明亮 , 客厅就要足够的宽敞 , 所以客厅的装饰不要太多 , 家具不要太大要留有足够的活动空间 , 尤其是家里有小孩的 。 客厅需要注意的就是插座要留够 , 空调孔一定要提前打好 , 省的买空调在打空调孔 , 这样会破坏墙面装饰 。
位于书房边上的是客厅空间 , 客厅的电视背景墙选择了文化砖砌成的小矮墙 , 底部还加上了木质的置物架来代替电视柜 , 开放式的布局显得格外宽敞 。
【67平简约风一居室加一个开放式书房,这样的家更浪漫】
客厅的沙发和飘窗结合在了一起 , 这样也能减少一些空间的浪费 。 在客厅侧方还做了一个书架、展示架 , 让客厅看起来更有文化气息 。
卧室色彩选择应讲究温馨 , 一般用柔和的色调来营造卧室的氛围 , 选择暖和的、平稳的中间色 。 卧室的灯光照明上 , 吸顶灯是个很好的选择 。 卧室也要选择吸音性、隔音性好的装饰材料 。
卧室的另一侧是个弧形的空间 , 做上嵌入式的衣柜增强卧室的储物能力 。 在床尾摆放一张小桌子 , 可以作为梳妆台来使用 。
卧室内部同样是选择了以灰色为主 , 白色与木色结合的衣柜侧方还留出了换鞋凳的区域 。 L形的转角飘窗给卧室增添了一丝情调感 。
卫生间是家中用水最为频繁的区域 , 为了避免水湿气影响到家中其他区域 , 大家最好采取封闭式装修方式 。 为了让洗手间浊气及时地排出 , 洗手间内最好能设计有大面积的窗户 , 并且要安装好排气扇 , 常开卫生间门 , 这样才能保证家人的健康 。
书房和卧室之间的走廊被利用起来做成了收纳 , 而卫生间的洗手台也被放在了这个位置 , 加上一个铁艺栏杆款式的隔断 , 显得更为精致 。
卫生间的门是用了比较时尚的谷仓门 , 内部是马桶和淋浴房的设计 , 在卫生间的墙面做了壁龛的设计 , 让储物变得更为方便 。
很多人追求简约大方 , 但是简约厨房不是说对厨房的实用功能让步 , 而是在设计中摒弃不必要的繁文缛节 , 留下最实用、本质的东西 。
厨房是个长条形的狭窄空间 , 所以屋主选择了开放式的布局 , 黑色的橱柜和灰色的地砖、白色的墙砖结合起来 , 显得更为简约时尚 。
拥有一个书香气息浓郁的空间是小资业主的愿望 , 书房布置一般需保持相对的独立性 , 其设计布置原则也都是根据自己的需求来设计 , 装修风格以简洁为主 , 给生活中带去一丝清新 , 作为忙碌的工作中的一方净土 。
特别声明:本站内容均来自网友提供或互联网,仅供参考,请勿用于商业和其他非法用途。如果侵犯了您的权益请与我们联系,我们将在24小时内删除。
