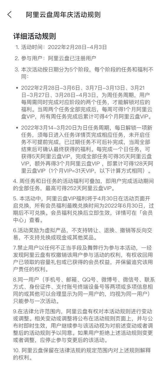
IT之家 2 月 25 日消息 , 阿里云盘 App 近日在主页上线了“阿里云盘一岁啦”活动 , 确认即将推出 VIP 会员 , 用户最高可领 8 个月 。
【阿里云盘将推 VIP 会员:一周年福利,完成任务最多领 8 个月会员】活动页面显示 , 活动将于 2 月 28 日开始 , 截止 4 月 3 日 , 面向所有已注册用户 , 最多可领 8 个月会员权益 , 将推出“会员中心” , 目前尚不清楚权益是什么 。
文章图片
文章图片
IT之家了解到 , 阿里网盘目前正在公测中 , 还没有任何收费选项 。 看来不久以后 , 阿里云盘就要开始为部分使用体验付费了 , 尚不清楚是否会限速 , 以及容量方面是否会变更 。
特别声明:本站内容均来自网友提供或互联网,仅供参考,请勿用于商业和其他非法用途。如果侵犯了您的权益请与我们联系,我们将在24小时内删除。
