【复征|坐飞机请注意!上个月刚调价 这笔钱又要翻倍】买机票要多花钱了!
3月1日 , 每经小编从祥鹏航空、川航云南分公司等航空公司以及去哪儿平台获悉 , 自2022年3月5日(出票日期)起 , 国内部分航空公司调整国内航班调整燃油附加费征收标准 。 据悉 , 此次调整后征收的国内航线燃油附加费标准为: 成人旅客800公里(含)以下航线每位旅客收取20元燃油附加费 , 800公里以上航线每位旅客收取40元 。
而在之前的四个月里 , 燃油附加费刚刚经历了2021年11月5日复征、2022年1月5日取消、2022年2月5日复征 。 在这短短一个月内燃油附加费翻倍 , 这和当前的航空燃油涨价的因素离不开 。
燃油附加费一个月内翻倍
北京飞上海燃油费40元
每经小编今日获悉 , 去哪儿等部分机票代理已收到北部湾航空等国内航司的邮件 , 将于3月5日开始提高国内航线的燃油附加费征收标准 。
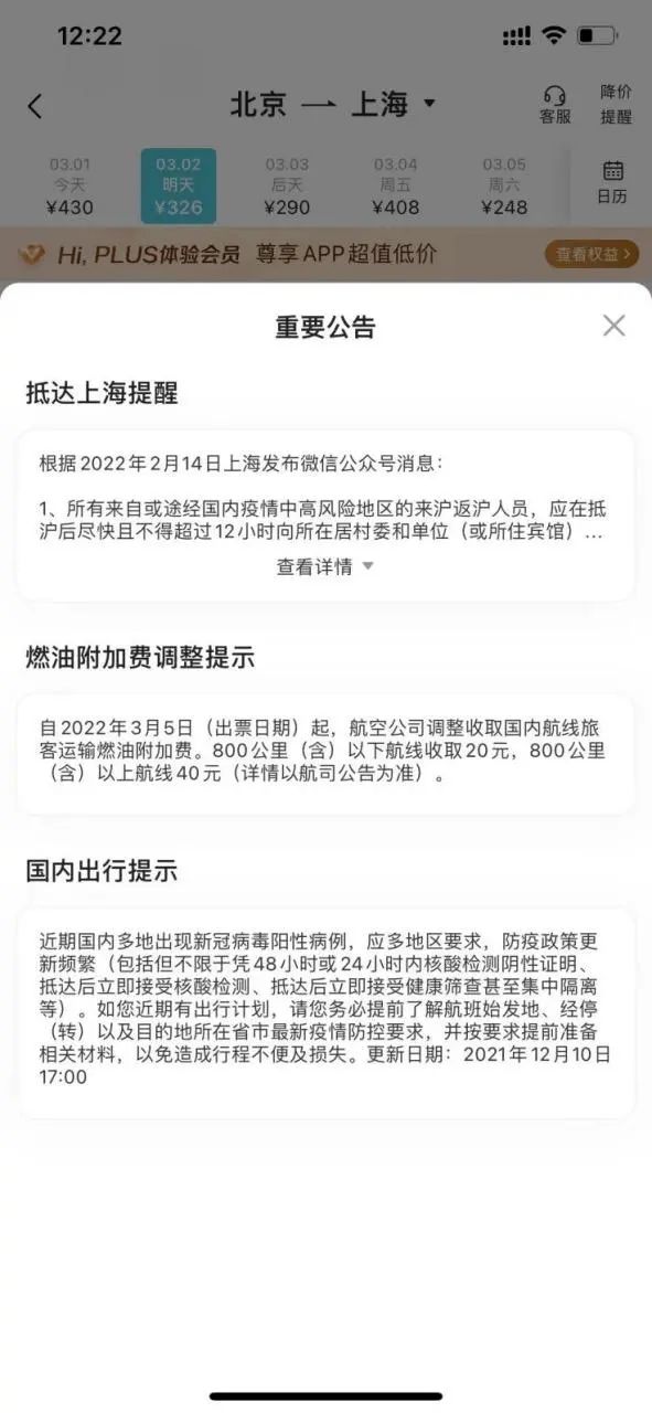
根据通知 , 自2022年3月5日(出票日期)起 , 国内所有航线燃油附加费收取标准为:800公里(含)以下航线每位旅客收取20元燃油附加费 , 800公里以上航线每位旅客收取40元燃油附加费 。

文章图片
截图来源:“去哪儿”APP
特别声明:本站内容均来自网友提供或互联网,仅供参考,请勿用于商业和其他非法用途。如果侵犯了您的权益请与我们联系,我们将在24小时内删除。
