
文章插图
针对之前快手商家们反映的“企业店无法通过自助直接申请关店、退还保证金”问题 , 经过改进 , 现在快手小店支持线上申请关店提取保证金啦 , 个体店/企业店/进口店皆可操作 。 来看看流程吧~
一、申请关店
【快手小店退店流程 怎么关闭快手小店】1、功能详解:快手电商平台的个体/企业店铺/进口店商家可以在电脑端商家工作台申请关店 , 关店成功即关闭该主体资质在平台开设的店铺及快手商品售卖功能 , 并可全额取回此前充值的保证金 。
2、支持的店铺类型:本次开放个体店铺、企业店铺、进口店铺线上申请关店提取保证金 。
申请路径:在快手小店后台中 , 以店主身份登陆 , 进入【店铺管理】–【店铺信息设置】–【关店】 。
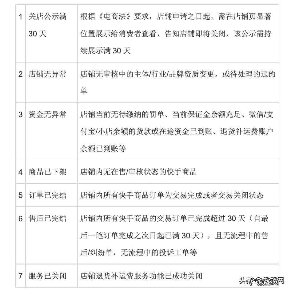
3、需满足关店条件:

文章插图
重新入驻:当前店铺关店成功后 , 需要等待至少30个自然日方可重新入驻开店 。
权限关闭:退出电脑端商家工作台将无法再次登陆 , 可以通过快手小店卖家端详情页查看历史交易订单 。
二、关店流程
1、找到申请入口:
访问电脑端商家工作台:
选择「我是店主」 , 登录快手账号密码后 , 点击【店铺管理】–【店铺信息设置】–【关店】 。
2、进行身份验证:
阅读关店注意事项 , 勾选关店原因(可多选) , 验证管理员手机号 , 确保是店铺所有人/所有企业的自主意愿 , 验证通过才可进入下一个环节 , 正式提交关店申请 。
3、关店条件校验:
顺利进入关店流程前 , 您的店铺需要满足以下条件:
1)开启关店公示:您需要主动开启关店公示 , 在店铺页显著位置展示给消费者查看 , 告知店铺即将关闭 , 该公示需持续展示满30天;
2)店铺无异常:您需要确保店铺无审核中的主体/行业/品牌资质变更 , 或待处理的违约单;
3)资金无异常:您需要确保店铺当前无待缴纳的罚单、当前保证金余额充足、微信/支付宝/小店余额的货款或在途资金已到账、退货补运费账户余额已到账等;
4)商品已下架:您需要确保店铺内无在售/审核状态的快手商品;
5)订单已完结:您需要确保店铺内所有快手商品订单为交易完成或者交易关闭状态;
6)售后已完结:您需要确保店铺内所有快手商品的交易订单已完成超过30天(自最后一笔订单完成之次日起已满30天) , 且无流程中的售后/纠纷单 , 无流程中的投诉工单等;
7)服务已关闭:您需要确保店铺退货补运费服务功能已成功关闭 。
同时满足所有关店条件后 , 点击【下一步】 , 仔细阅读并勾选相关关店协议 , 并点击确认 , 进入关店流程 。
请注意:签约关店协议成功后 , 关店流程就无法被撤回 。
4、提取店铺保证金:
当流程状态变为资金提现时 , 说明您的关店申请已经审核通过 , 店铺状态已经成为“关店流程中“ 。
可点击页面中的【去提现】按钮 , 跳转到保证金页面 , 点击提现 , 将剩余保证金全部提现到自己的账户中 。 同时 , 可点击【下载协议】按钮 , 下载完整的关店协议 。
5、关店完成:
保证金余额到账成功后 , 点击【下一步】按钮 , 进入关店成功环节 , 此时店铺状态变更为“关店成功” 。
6、特别提示:
当前店铺关店成功后 , 如想重新入驻开店 , 需要等待至少30个自然日方可重新申请 。
特别声明:本站内容均来自网友提供或互联网,仅供参考,请勿用于商业和其他非法用途。如果侵犯了您的权益请与我们联系,我们将在24小时内删除。
