天猫入驻品牌授权书有哪些内容?天猫作为一线的电商平台,目前入驻的成功率也是让许多商家感到为难,天猫入驻品牌授权书作为其中的重要环节,里面要展示的内容有哪些呢?爱店家小编下面给大家分享一下 。
天猫品牌授权书范本
天猫入驻时提交品牌授权书模板有什么要求?
①旗舰店:开设旗舰店需要提供独占授权书,学艺以图片展示给大家看看具体模板:

文章插图
②专卖店及专营店:专卖店跟专营店的品牌授权书没有模板要求,只要授权书符合以下的要求即可 。
授权书中应包含以下内容:被授权公司名称、授权品牌、授权有效期、授权公司公章;
提交授权书要注意以下几点哦:
1、被授权公司名称需要完整;
2、授权品牌名称与商标名称一致;
3、多级授权有效期要求:下一级授权的有效期不能超过上一级授权有效期 。
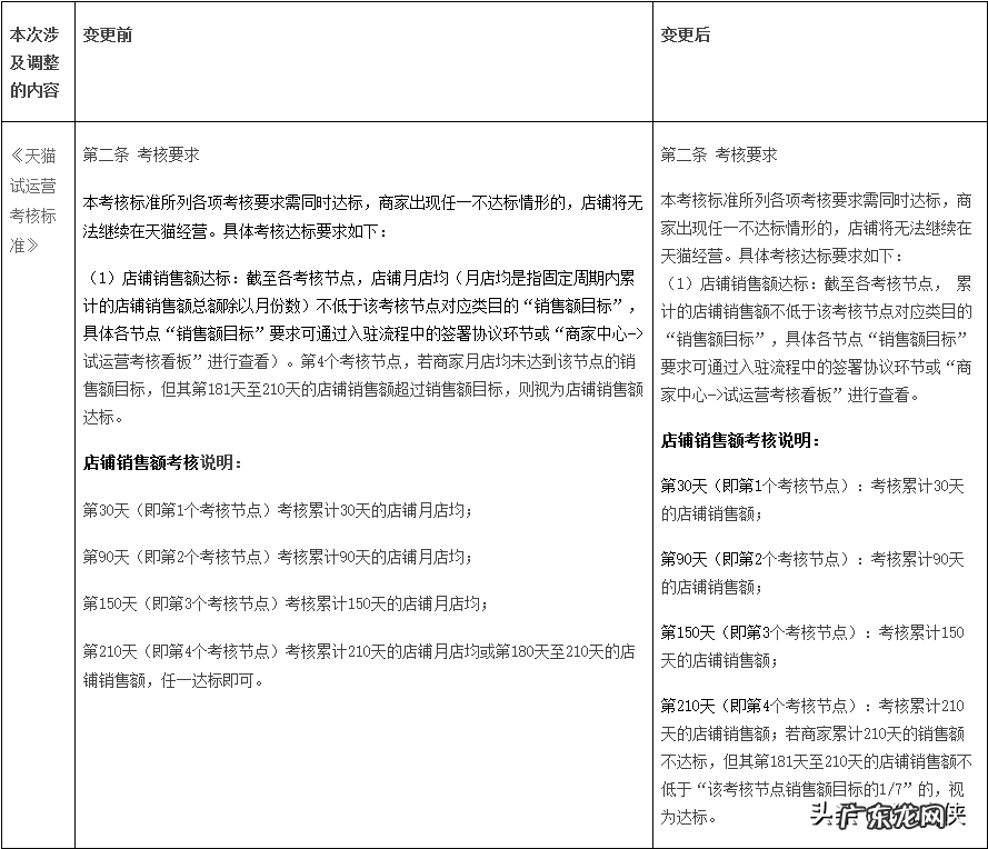
《天猫试运营考核标准》调整的公示通知
天猫将在考核要求不变的情况下,对较难理解的‘月店均’概念进行简化:将试运营考核看板中的「月店均」考核数据折算为「累计店铺销售额」进行展示(月店均X考核月数=累计店铺销售额) 。 具体规则变化如下:

文章插图
天猫试运营期考核不通过后,还能重新申请天猫入驻吗?
作为天猫官方服务商,学艺从内部渠道了解到,即使退出天猫后,您也可以再次提交入驻天猫申请,无需等待到保证金全部解冻,但是商家想要重新申请天猫试运营入驻,需要注意这几点要求:
①同一公司在一个自然年内主动退出2次,会限制入驻6个月,这方面请您注意哦 。
②同一公司在申请退出老店过冷静期(30天)后,可以若不存在限制情况,可以马上申请入驻,学艺整理如下限制入驻请款表格供商家参考:

文章插图
③您之前入驻天猫使用的店铺名在退出天猫成功后就无法登录也无法激活,需要您重新申请入驻天猫 。 申请入驻需要重新选择新的店铺名,无法使用之前的店铺名哦 。
【品牌授权书范本 天猫品牌授权书怎么写】品牌与平台的结合,不仅丰富了生产线的优化路径,还扩大了销售渠道与推广力度 。 学艺总结:目前天猫入驻门槛降低,对于新品牌来说,入驻的成功率更高了,新品牌意味着市场机遇大,对于品牌孵化更好!
特别声明:本站内容均来自网友提供或互联网,仅供参考,请勿用于商业和其他非法用途。如果侵犯了您的权益请与我们联系,我们将在24小时内删除。
