生鲜类、大件类、服务类商品都是淘宝非常常见的特殊商品 , 现在淘宝为了减少消费者在购买这些商品时的交易纠纷 , 特对《淘宝平台特殊商品/交易争议处理规则》修订 。 另外《淘宝网七天无理由退货规范》也针对一些类目商品的特殊完好标准进行了优化 。 一起看看吧!

文章插图
【主要变更点】:
1.生鲜类商品争议处理规范新增商品影响整体试用的规范;
2.大件类商品争议处理规范新增部分类目;
3.服务类交易争议处理规范新增录音配音类服务规范;
4.《淘宝网七天无理由退货规范》特殊完好标准进行优化 。
【具体变更内容】:
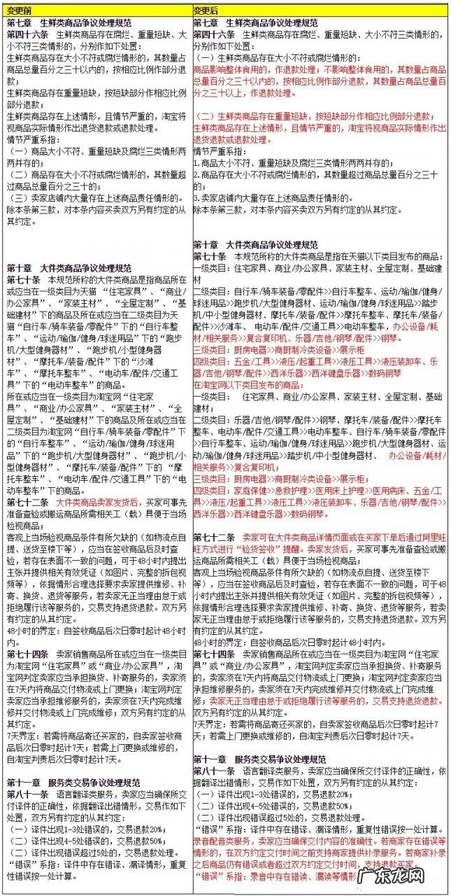
《淘宝平台特殊商品/交易争议处理规则》:

文章插图
《淘宝网七天无理由退货规范》:

文章插图
以上就是关于淘宝交易争议处理、七天无理由退货规则修订通知 , 各位商家需要遵守平台规则 , 以免进行违规处理 , 需要注意的是此次规则变更于2020年12月10日进行公示通知 , 将于2020年12月17日正式生效 。
相关阅读:
淘宝七天无理由退货条件是什么?有什么要求?
双十二退款规则 , 双十二可以退款吗?
【淘宝交易争议处理、七天无理由退货规则修订通知】淘宝卖家有哪些最新规则?需要注意的事项
特别声明:本站内容均来自网友提供或互联网,仅供参考,请勿用于商业和其他非法用途。如果侵犯了您的权益请与我们联系,我们将在24小时内删除。
