到目前为止,抖音也已经拥有了日活跃用户超8亿的流量平台,很多商家在布局抖音的时候,依旧还是不清楚抖音小店定向邀约是啥意思?所以本次小编通过咨询提供代入驻的知舟整理了一份关于抖音定向邀约的汇总来为大家解答疑问!

文章插图
一、什么是定向邀约类目
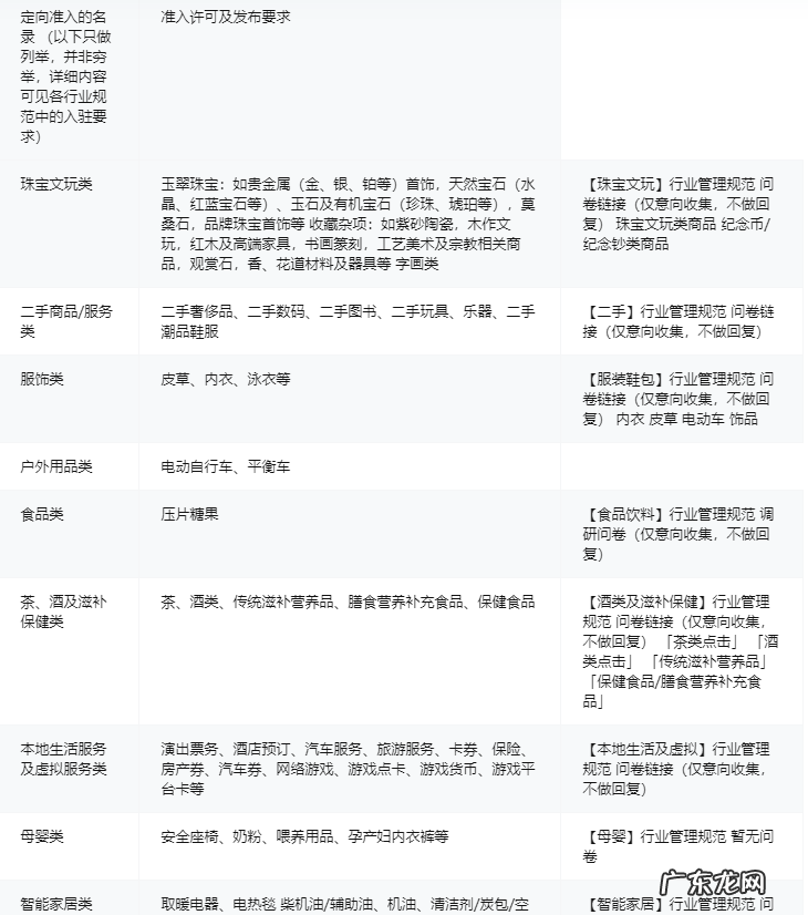
指平台对一些特定类目,实行定向邀约制,即商家通过平台的入驻邀请及审查许可,方能发布对应类目的商品,否则类目不可选 。 定向邀约类目包括但不限于:时尚饰品、珠宝文玩、酒水、茶叶、本地生活、皮草等 。
二、定向邀约需满足的条件
1、需满足不同品类商品的资质要求和资费标准,请先在下文《对应类目管理规范及问卷》中阅读对应的行业管理规范; 2、需满足该行业对店铺品牌定位、商家实力、经营能力等方面的要求,此类要求暂不做对外透传 。 3、若有经营定向邀约类目的意愿,请先在下文《对应类目管理规范及问卷》中填写问卷,但问卷仅作为意向收集,不作为邀约提报及经营许可,因此问卷不做回复,若一周内未被联系,即视为不满足平台要求,任何渠道的咨询和反馈不会改变审核结果 。
三、常见问题及解答
1)问:定向邀约的类目,如何入驻(定向邀约的流程是什么样的) 答:只有平台主动邀约的商家,才能开通定邀类目 。 商家可先行填写问卷做意向收集,但问卷不做回复 。 2)问:为什么我填了问卷,没有收到反馈 答:问卷仅做意向收集,不做回复,热线、在线等渠道的咨询和反馈,均不能加快进度或改变结果 。 3)问:定向邀约类目需要什么样的资质 答:您可《对应类目管理规范及问卷》中查看对应类目的行业规范 。 4)问:为什么我的类目被删掉了,并且不可以再选择 答:该类目已是定向邀约类目,如果希望重新经营该类目,可填写问卷提出经营意向
四、对应类目管理规范及问卷

文章插图

文章插图
所以大家清楚了吗?
【什么是抖音小店定向邀约类目?需要满足什么条件?】

文章插图
特别声明:本站内容均来自网友提供或互联网,仅供参考,请勿用于商业和其他非法用途。如果侵犯了您的权益请与我们联系,我们将在24小时内删除。
