022年2月21日 , 兰山区接市疾控转外地协查函 , 函告呼和浩特市新冠肺炎确诊病例的1名密切接触者曾在兰山区活动;其在兰山区部分活动轨迹已整理 , 同时段同一地点可能与密切接触者接触的市民 , 做好个人防护 , 立即联系所属镇街道(经开区)、村社区或区疾控中心报告 , 配合做好疫情防控工作 。
兰山区关于紧急寻找次密切接触者的公告(2.21)
临兰疾控[2022]第7号
2022年2月21日 , 兰山区接市疾控转外地协查函 , 函告呼和浩特市新冠肺炎确诊病例的1名密切接触者曾在兰山区活动 。 收到协查函后 , 兰山区委、区政府高度重视 , 根据疫情防控方案要求 , 第一时间开展流行病学调查和处置 。 该密切接触者目前已在外市集中隔离医学观察 , 新冠病毒核酸检测结果阴性 , 其在兰山区部分活动轨迹如下:
1、2月15日20:37-21:12在“旺家粗菜馆”(琅琊王路与聚财三路交汇北约200米路东)大厅就餐 。
2、2月16日上午9:13-9:25在“沂州糁馆”(王庄路与聚财三路交汇北约200米路西)就餐 。
3、2月17日上午9:02-9:16在“沂州糁馆”(同上)就餐 , 12:49-14:08在“小坝海鲜主题餐厅”(双岭路与临西十二路交汇)大厅就餐 , 17:56-17:59在“菜鸟驿站”(琅琊王路与聚财三路交汇向阳小区15号楼1楼)取快递、购物 。
4、2月18日上午8:55-8:57在“沂州糁馆”(同上)购餐打包离开 , 8:58-9:09在“潍坊肉火烧”(王庄路与聚财三路交汇北约180米路西)就餐 。
请以上时段同一地点可能与密切接触者接触的市民 , 做好个人防护 , 立即联系所属镇街道(经开区)、村社区或区疾控中心报告 , 配合做好疫情防控工作 。
请广大市民关注官方发布信息 , 不信谣、不传谣 , 时刻保持个人防护意识 , 戴口罩、勤洗手、常通风 , 保持安全社交距离 。 一旦出现发热、咳嗽、腹泻、乏力等症状 , 要佩戴一次性医用口罩及以上级别口罩 , 及时到就近的发热门诊或发热哨点诊室就诊 , 就医过程避免乘坐公共交通工具 , 并主动告知14天活动轨迹和接触史 。
兰山区疾病预防控制中心咨询电话:0539-8016255.
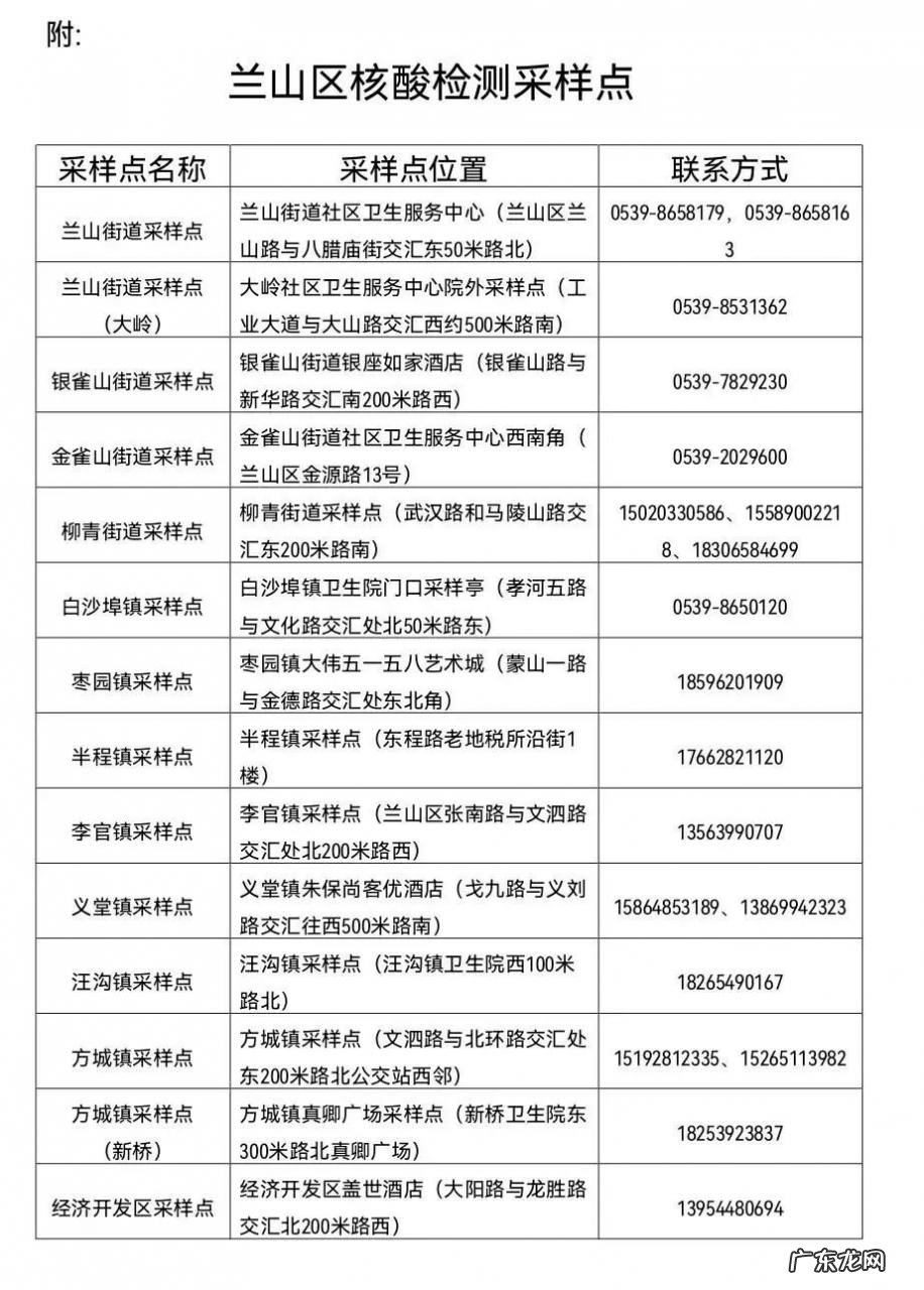
附:兰山区核酸检测采样点

文章插图
兰山区疾病预防控制中心
2022年2月21日
政策来源:健康临沂
- 兰陵县疾病预防控制中心 2.22 兰陵县疾控中心健康提示(关于武汉)
- 2.22 临沂疾控中心关于武汉和内蒙古返临健康提示
- 持续更新 临沂各区县关于武汉返临防疫公告汇总
- 对疑似新冠肺炎患者应几小时报告疑似病例 2.22 兰陵县寻找新冠肺炎确诊病例同航班人员接触者公告
- 临沂市坪上镇 2.22 临沂临港经济开发区坪上镇紧急寻找次密切接触者
- 贺兰县政府网 贺兰县2022年春风行动乡镇场移民村专场招聘活动
- 银川市养犬管理条例 2020 2022贺兰县养犬办证工作通告
- 兰州银行征信查询网点 兰州个人征信查询网点有哪些
- 韶关防疫要求 深圳南山区到韶关有什么防疫规定?
- 兰州必吃的十大美食老店 兰州必吃的十大美食
特别声明:本站内容均来自网友提供或互联网,仅供参考,请勿用于商业和其他非法用途。如果侵犯了您的权益请与我们联系,我们将在24小时内删除。
