今年以来最令人激动的消息:云南自贸区!
----今年以来最令人激动的消息:云南自贸区!//----
----今年以来最令人激动的消息:云南自贸区!//----
昨天(8月26日) , 国务院印发了《关于6个新设自由贸易试验区总体方案的通知》 , 共包含山东、江苏、广西、河北、云南、黑龙江六省 。
久违了 , 云南自贸区!
(传了大半年的小道消息 , 终于落地了)
(1)自贸区对昆明意味着什么?
此前我国目前已在上海、天津、广东、福建等地设立了12个自贸区 。 至此 , 全国18个省(近50个城市) , 已经成功拿到自贸区概念!云南算第一次真正拿到“国家级”牌照 。
此前 , 自贸区相对“稀奇” 。
2013年 , 第一批自贸区只有1个(上海);2014年 , 第二批自贸区有三个广东、福建、天津;2016年 , 辽宁、河南、浙江、湖北、重庆、四川、陕西自贸区批复;2018年海南、2019年上海(临港新片区) 。
每批每个自贸区的总体规划方案定位也不同 , 比如之前的广东自贸区定位是粤港澳深度合作示范区 , 新一轮改革开放先行地 , 定位非常高级 , 也带来了当年临港澳的区域楼市疯涨 。
每次自贸区“挂牌”都会进入一轮“利好期” 。
珠海横琴纳入自贸片区后 , 当时在2014年的第四季度 , 有消息称横琴的开发商便在澳门卖掉了3300套房子 , 总成交金额高达100亿元 。
有人盛传某巫家坝项目临时封盘 , 号称涨价——但这“谣传”的心思真是用错了地 。
所有的“利好期”都有短期的“疯狂” 。
在“风刮过去”之后 , 基本上楼市成交量和房价还是会回归正常 , 自贸区不是一天建成的 , 所有的政策利好是长期性的 。
云南自贸区的建立对于昆明经济无疑有直接关联性的好处 , 但不能成为“地产界的狂欢” 。
(更谈不上“昆明人从今天起身价要暴涨” , what?)
(2)云南自贸区的定位
这次 , 云南自贸区的战略定位及发展目标 。 打造“一带一路”和长江经济带互联互通的重要通道 , 建设连接南亚东南亚大通道的重要节点 , 推动形成我国面向南亚东南亚辐射中心、开放前沿 。
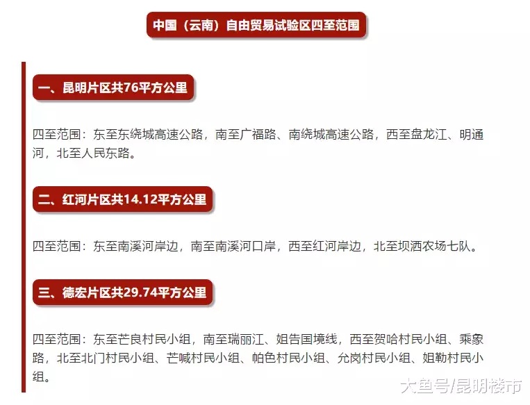
云南自贸试验区的实施范围为119.86平方公里 , 涵盖了昆明、红河、德宏三地 , 其中昆明共计76平方公里(含昆明综合保税区0.58平方公里) , 占总量的63.41% 。
三个片区功能划分:
昆明片区加强与空港经济区联动发展 , 重点发展高端制造、航空物流、数字经济、总部经济等产业 , 建设面向南亚东南亚的互联互通枢纽、信息物流中心和文化教育中心;
红河片区加强与红河综合保税区、蒙自经济技术开发区联动发展 , 重点发展加工及贸易、大健康服务、跨境旅游、跨境电商等产业 , 全力打造面向东盟的加工制造基地、商贸物流中心和中越经济走廊创新合作示范区;
德宏片区重点发展跨境电商、跨境产能合作、跨境金融等产业 , 打造沿边开放先行区、中缅经济走廊的门户枢纽 。
根据昆明片区四至范围 , 自贸区范围如下:
特别声明:本站内容均来自网友提供或互联网,仅供参考,请勿用于商业和其他非法用途。如果侵犯了您的权益请与我们联系,我们将在24小时内删除。
