随着中级会计资格证考试报考人数的不断增加,中级资格证考试也成为了一个热门的话题 。那么为什么有超过200万的考生报名参加考试呢?中级会计资格证书对于我们的日常生活有什么实用性呢?
一、升职加薪
对于在职场上工作过的会计老手们来说,更能感受到职称的重要性 。考取中级会计资格证对于在职人员,可以享受相应的待遇,比如在事业单位,持有中级会计职称证书的人可以进入事业编制、享受正科级待遇等等 。另外普通的会计人员可以从事出纳、会计职位,职位普通,薪水不高 。但有了中级会计职称就不一样了,持有这个证书,一般就会认为这个人完全有能力胜任单位会计机构的负责人,不管是在职位上还是在薪水上,都是完全不同于其他普通会计人员的 。中级会计职称可以说是会计事业上的“分水岭” 。一般来说,会计证书等级越高,薪酬就会越高 。除了薪酬提升之外,考取了中级会计职称证书,能够给我们带来更多的可能性,可谓是升职必备 。
二、增加工作机会
中级会计职称考试难度虽然不及注册会计师,但是难度也不低,当你持有中级会计师证书去找工作时,面试官看到这个证书,首先会肯定你的学习能力很强,其次你的会计专业能力也会因此而加分 。对于会计人来说,拿到中级会计证书后从事会计工作的机会有多一条 。中级会计职称证书在会计行业属于中高端证书,拿到中级会计证书之后不仅可以找到工作,更重要的是可以找到不错的工作 。对于中级会计证书持证人 。可以选择的方向有:财务经理、会计主管、财务分析师、预算主管、资金主管、等财务管理层人员等 。
三、拓宽工作范围
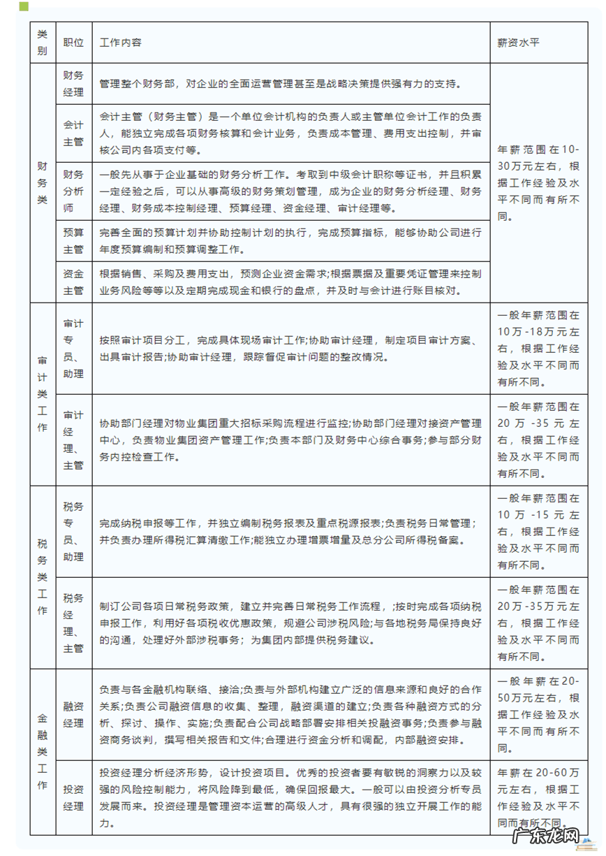
很多人在会计岗位上从事着日复一日的工作,久而久之必然会产生厌烦,对于现状感到不满,因此想要改变现状 。而中级会计职称证书则是改变现状的敲门砖 。很多人在工作当中、生活当中迟迟找不到自身价值,因此为了找到自身价值,而去考取中级会计职称证书 。拥有了证书之后,可选择的范围更广,那么找到自身价值也就顺理成章 。当然也有许多手持中级会计职称证书的财会人对会计事业感到迷茫,不知何去何从,考取中级会计资格职称之后,不仅仅是局限于财务类工作,你的工作选择会更广泛 。那么通过中级会计职称考试你可以从事哪些工作呢?请看下表 。

文章插图
【中级会计证书领取入口 中级会计师资格证书】通过总结是不是让你更了解中级会计职称的重要性了呢,那么就赶紧跟随网校学习起来吧!正保会计网校为您提供全面的中级会计学习 。无论您是零基础的学员,还是经验丰富的会计工作者,我们针对学员程度推出了不同的课程,一个适合您自身情况的学习课程,会让您在中级会计职称学习这条道路上事半功倍,让您能以高效的学习状态轻松地备考 。赶快学习起来吧!
- 幼师考哪些证书吃香 什么证书最适合考
- 会计专业从业资格证 会计从业资格培训学校
- 重庆会计学校排名 重庆会计之家
- 国际会计师证书 国际注册会计师的报考条件
- 英语一级证书需要什么要求 英语一级证书的考核内容有哪些
- 本科会计学专业学什么 会计学专业学什么
- 英语考试有哪些 英语证书有哪些
- 福建会计从业资格证查询 福建省会计从业资格证报名
- 会计中级考试报名 会计中级职称考试报名流程
- 考会计从业资格证在哪里报名 会计资格考试网上报名系统官网
特别声明:本站内容均来自网友提供或互联网,仅供参考,请勿用于商业和其他非法用途。如果侵犯了您的权益请与我们联系,我们将在24小时内删除。
