购房须知|泉州最新购房政策汇总!
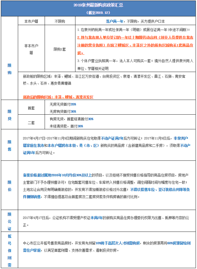
一、限购+限售
限购:非泉州市户籍家庭在丰泽区、鲤城区、清蒙开发区、晋江市、石狮市、南安市官桥镇/水头镇/石井镇、洛江区万安街道、台商区、惠安县黄塘镇、泉港区新购住房的(含新建商品住房和二手房)的只允许购买1套 。
丰泽区、鲤城区、清蒙开发区:外地户口客户应于购房前在我市缴满1年个人所得税或社会保险(不得补缴) , 居住证或营业执照1年以上 。
晋江、石狮市、南安市官桥镇/水头镇/石井镇、洛江区万安街道、台商区、惠安县黄塘镇、泉港区:外地户口客户应于购房前在我市缴满1年个人所得税或社会保险(不得补缴) , 居住证或营业执照1年以上 。 或者也可提供一年以上在泉的劳动合同 。 (具体以地方政策为主)
限售:2017年4月17日起 , 新购买的商品住宅(含新建商品住房和二手住宅)须取得不动产权证满2年方可转让;2017年11月9日起 , 非泉州户籍家庭在我市和本市户籍跨市本级、县(市、区)新购买的商品房(含新建商品房和二手房) , 须取得不动产权证满5年后方可转让 。
泉州的5年限售政策主要针对以下两种情况:
1.非泉州户籍在泉州购房
2.泉州户籍跨越市本级、县(市、区)购房
备注:泉州户籍没有跨越市本级、县(市、区)购房的就不在5年限售范围内
二、商业贷款
1、住宅产权首购房:首付比例为:20%;首套房首付比例为:30% , 二套房首付比例为:30%;商业产权首套、二套首付比例均为50%;三套及以上需全款购房 。
2、2019年10月8日起 , 央行房贷利率新政正式执行!数据显示 , 泉州多数银行的首套房利率在LPR值上上调54个基点 , 而二套房则在LPR值上上调78.5个基点 。
首套房利率:4.85%+54bp=5.39%
二套房利率:4.85%+78.5bp=5.635%
三、公积金
1、2017年8月13日起 , 职工家庭首次申请住房公积金贷款购房的 , 首付比例不得低于30%首套房公积金贷款利率(5年以内年利率为2.75 , 5年以上年利率为3.25);职工家庭第二次申请住房公积金贷款购房的 , 首付比例不得低于50% , 第二次住房公积金贷款利率按同期住房公积金个人住房贷款基准利率的1.1倍执行 。 (公积金组合贷款中的商业个人住房贷款参照最新的LPR定价 , 公积金贷款仍按照原公积金贷款利率政策执行) 。
2、目前公积金可提取支付首付 。 用公积金追加首付 , 首套房需自付20%的首付款 , 再提取公积金余额追加到30% , 二套房需自付20%的首付款 , 再提取公积金余额追加到50% 。
3、公积金异地贷款需要同时符合以下三个条件:一是:公积金缴交在泉州地区以外 , 二是:房子买在泉州地区以内 , 三是:户口要在泉州地区以内 。 公积金异地贷款享受的利率、额度跟公积金本地贷款是一样的 。
4、目前 , 夫妻双方均缴交住房公积金的 , 最高贷款额度60万元 , 单方缴交住房公积金的 , 最高贷款额度仍为40万元 。
5、按照“认房+认公积金贷”标准认定现有住房套数 , 只要有用公积金贷款过 , 不管是卖掉还是在手上 , 都计算到套数中 。
6、在泉州市就业的港澳台籍职工缴存住房公积金与内地(大陆)缴存职工同等享有提取个人住房公积金、办理异地转移接续、申请住房公积金个人住房贷款等权利 。
四、商品房公证摇号
泉州市中心市区(鲤城区、丰泽区、泉州开发区)新批准预售许可的商品住房项目需通过公证摇号的方式公开销售 。 其他县(市、区)和泉州台商投资区新批准预售许可的商品住房项目 , 可根据本地实际情况参照执行 。
1.符合购房条件的购房意向人 , 以家庭(夫妻双方及未成年子女为一个家庭)为单位申请认筹 , 参与摇号 。 每个家庭在每一次认筹活动中只能申请1个认筹名额 。
特别声明:本站内容均来自网友提供或互联网,仅供参考,请勿用于商业和其他非法用途。如果侵犯了您的权益请与我们联系,我们将在24小时内删除。
