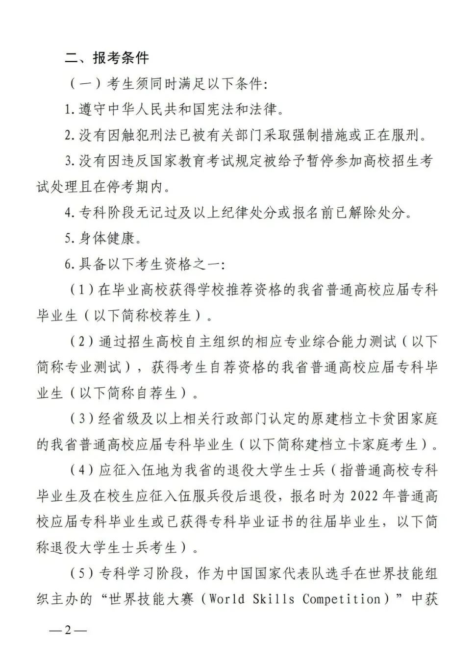
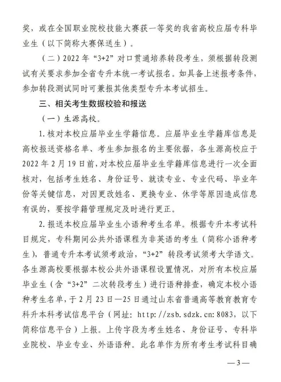
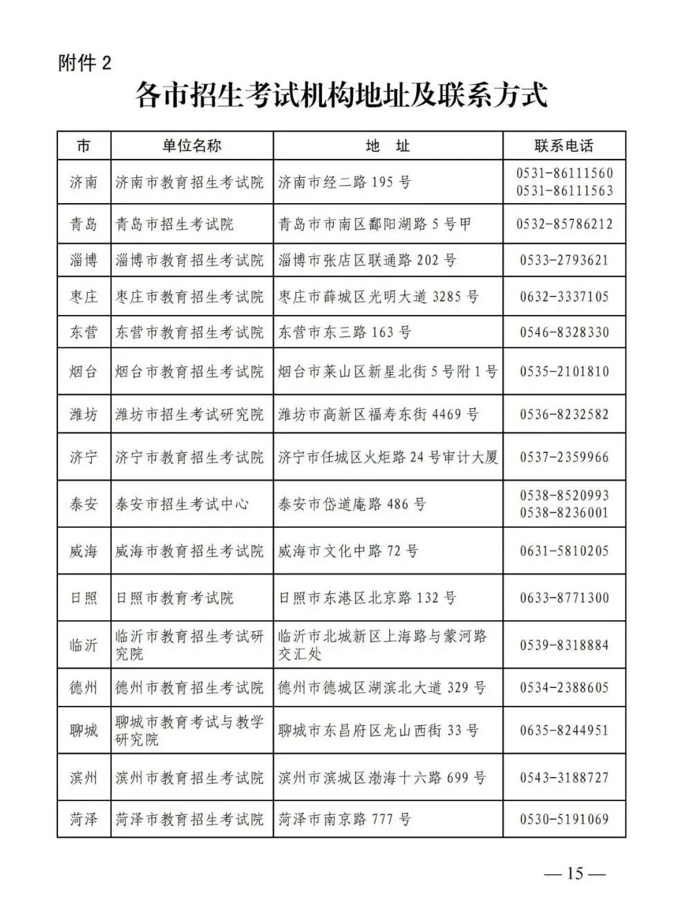
日前,省教育招生考试院发布了《关于做好山东省2022年普通高等教育专科升本科招生考试报名工作的通知》 。
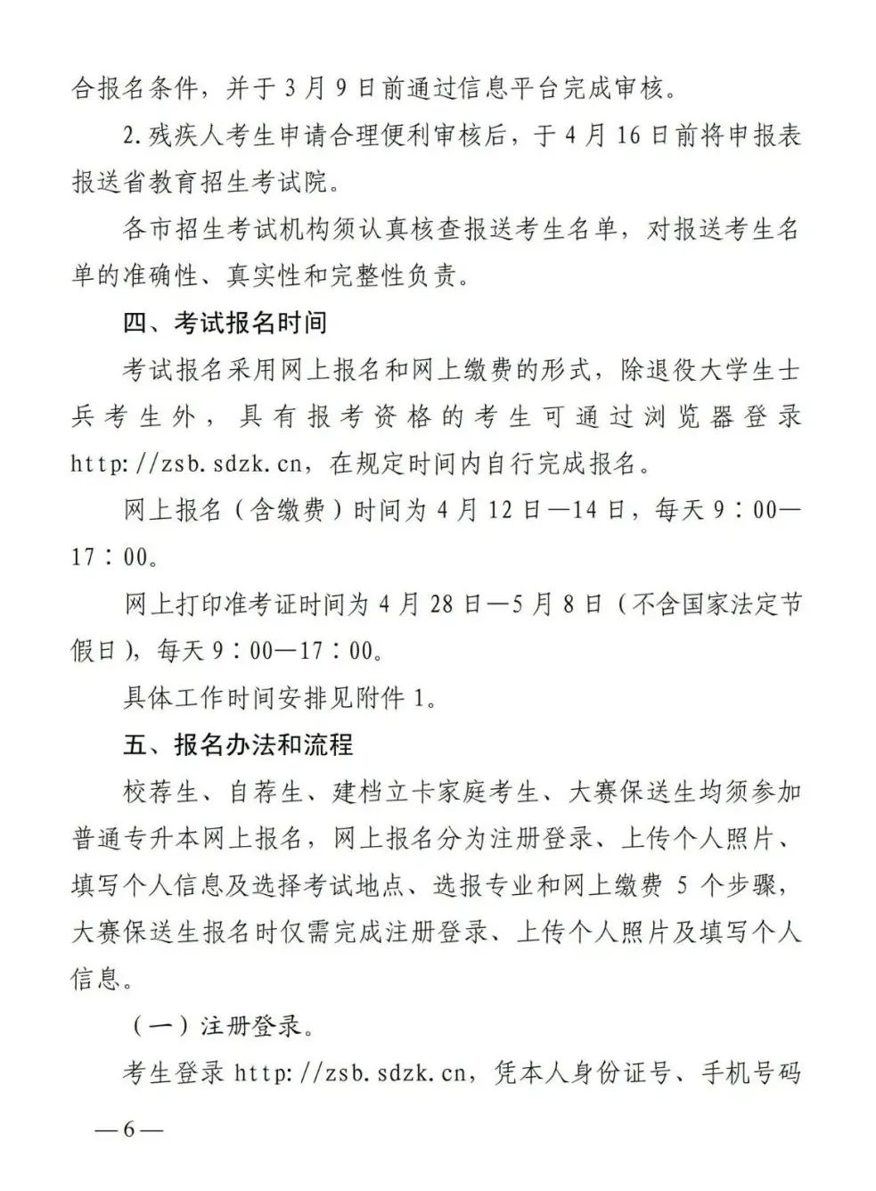
考试报名采用网上报名和网上缴费的形式,除退役大学生士兵 考 生 外,具 有 报 考 资 格 的 考 生 可 通 过 浏 览 器 登 录http://zsb.sdzk.cn,在规定时间内自行完成报名 。网上报名(含缴费)时间为4月12日—14日,每天9∶00—17∶00 。网上打印准考证时间为4月28日—5月8日(不含国家法定节假日),每天9∶00—17∶00 。
《通知》的具体内容,随小编一起来看~

文章图片

文章图片

文章图片

文章图片

文章图片

文章图片

文章图片

文章图片

文章图片

文章图片

文章图片

文章图片

文章图片

文章图片

文章图片

文章图片
【山东2022年“专升本”4月12日起报名!《通知》来啦~】

文章图片
特别声明:本站内容均来自网友提供或互联网,仅供参考,请勿用于商业和其他非法用途。如果侵犯了您的权益请与我们联系,我们将在24小时内删除。
