疫情之下房企投融销受阻 频出政策推线上营销
----疫情之下房企投融销受阻 频出政策推线上营销//----
----疫情之下房企投融销受阻 频出政策推线上营销//----
文/克而瑞研究中心
内容提要>>>
百强房企单月全口径销售金额同比降低37.9%
监测房企近半未纳储 , 财务稳健企业逆势扩储
2月房企新增融资额环比下降53.8%
2月房企线上营销推新政促销售
碧桂园人事大换防及架构调整
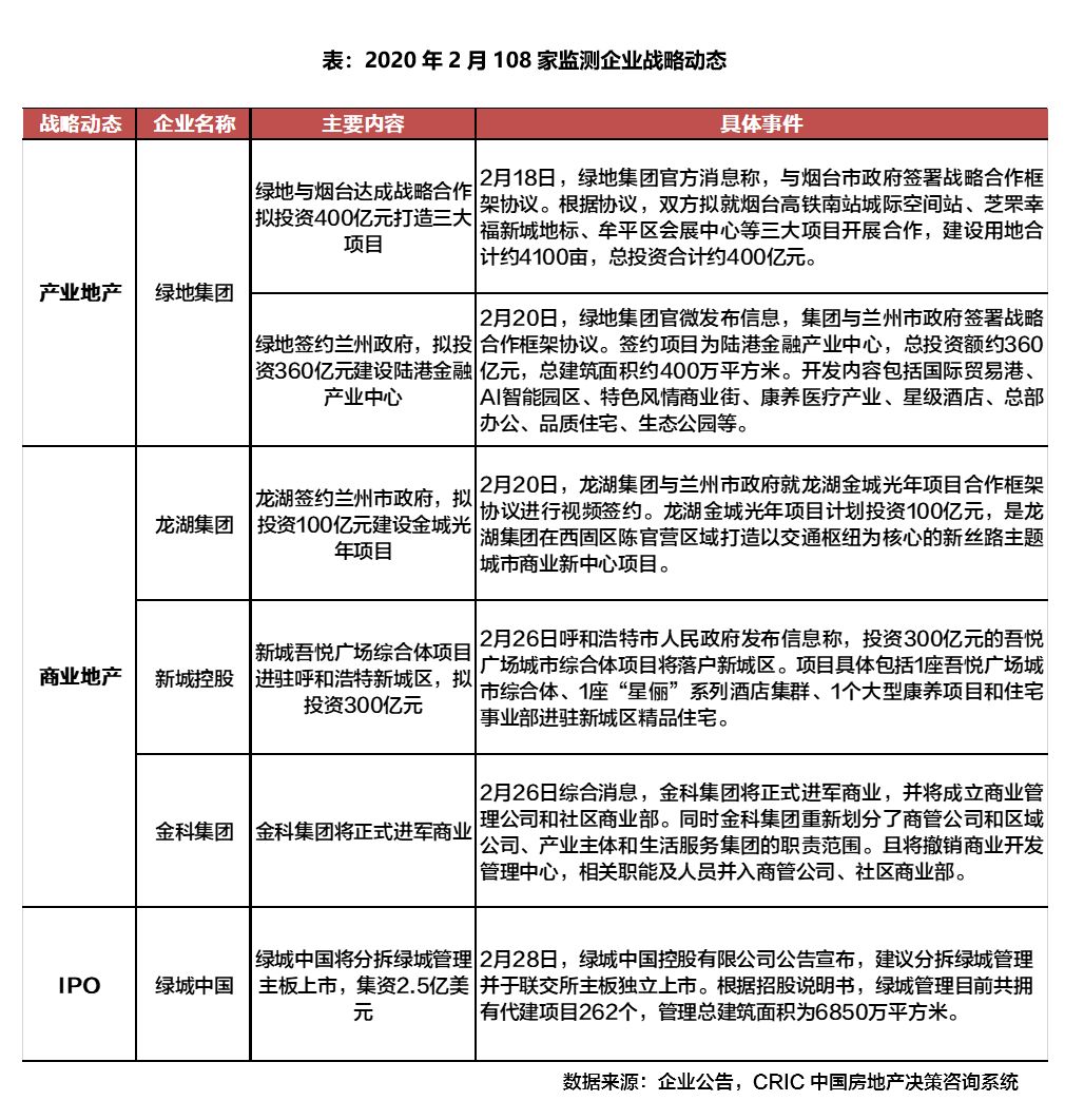
金科将正式进军商业领域
合约销售
百强房企单月全口径销售金额同比降低37.9%
核心观点
-
受疫情影响 , 2月百强房企单月全口径销售金额3243.3亿元 , 环比降低43.8% , 同比降低37.9% , 近9成的百强房企单月和累计业绩同比双降 , 创下近几年来单月销售的最低记录 。 政策层面 , 2月以来地方政府无论在供给端还是需求端都有针对房地产行业“定向宽松”的扶持性政策出台 。 但是 , 房地产调控不会因短期疫情压力而出现根本性转变 。 “房住不炒”、稳地价、稳房价、稳预期仍是房地产调控政策主基调 。
-
从企业表现来看 , 2月除了少数规模房企得益于1月的部分留存业绩 , 以及通过线上售楼渠道的积极推进带来了一些业绩增量 , 单月业绩同比虽然有所下降但表现尚可 。 如恒大推出业内力度最大的线上销售政策 , 三天内共收获47540套认购 , 认购货值高达580亿元 。 阳光城、蓝光等部分房企也取得了不错的认筹认购成绩 。 但整体来看 , 百强房企业绩表现受疫情的影响较为显著 , 39家监测房企中有38家在疫情影响下业绩同比下降 。
-
我们预计 , 2020年商品房销售总量回落已是大概率 。 短期内 , 房企仍需做好3月销售受到持续影响的准备 。 但相信随着疫情逐步缓解 , 市场秩序和购房需求慢慢恢复 , 大部分城市的线下售楼处也将陆续开放 。 短期市场供应量将快速回升 , 一季度积压的购房需求也得以在二季度有序释放 。 届时房地产市场或将迎来阶段性的销售窗口期 , 成交量将明显回升 。 供需集中释放之下 , 房企供货准备也需提前铺排 。
企 业 拿 地
监测房企近半未纳储 , 财务稳健企业逆势扩储
-
受疫情影响 , 本月31家监测房企土地成交建面、成交总价环比进一步下行 , 疫情影响下大批土地延期或暂停出让 , 浙江、上海、无锡、西安、南昌、南京等省市出台了调整土地价款缴纳方式、延长付款期限等供给侧放松政策刺激地市发展 。 本月土地市场成交环比上月仍下滑明显 , 31家典型房企中近半企业本月无新增土储 。 典型房企本月新增总建面为1236万平 , 环比下降45%;新增土地成交总价为885亿元 , 环比下降20%;平均成交楼板价相比上月大幅上升45% 。 从成交结构来看 , 由于北京、上海等热点城市加大了优质土地的供应力度 , 助推本月地价大幅走高 。
-
部分国企逆势积极拿地 , 少数截止至19年中期财务状况良好的企业例如绿城仍在加仓土储 。 虽然31家监测房企中近半2月没有拿地 , 但是仍有华润以及绿城两家房单月拿地金额超过200亿元 , 积极扩充土储 。 从企业财务状况来看 , 截至2019年中期 , 华润置地净负债率44% , 现金短债比4.16 , 绿城净负债率59% , 现金短债比2.16 , 两家企业财务状况十分稳健 , 因此两家企业在疫情期间也积极出手 , 斩获北京多幅优质地块 。
特别声明:本站内容均来自网友提供或互联网,仅供参考,请勿用于商业和其他非法用途。如果侵犯了您的权益请与我们联系,我们将在24小时内删除。
