最近 , 各大 App 这些个广告推送的频率越来越快 , 而且擅用个性化算法 , 有时候 “ 比你更懂你 ”, 有的时候又给你推送些瞎眼小广告 。。。
总的来说 ,用户苦 “ 算法” 久矣 。
之前国家网信办联合四部门对互联网企业们重拳出击 , 制定了一连串针对个性化推送、排序精选和检索类算法的规范和标准 。
文章图片
比如 不允许强制开启算法推荐 , 必须把选择权还给用户;针对电商的不允许根据消费习惯和偏好定制不同的购买选项 , 尤其在价格上有差异;还有 不允许诱导用户消费或沉迷等等 。。。
那么这个《 互联网信息服务算法推荐管理规定 》正式施行半个多月后 , 各大 App 到底做到了什么程度?
根据目前的一些报道统计 , 大家常用的像抖音、微信、淘宝等软件程序已经更新了算法开关 。
文章图片
懂了 , 这就先去进行一个关闭 。
事实上 , 目前针对 iOS 8.0.17 版和 Android 8.0.18 版本之后的微信 , 在设置菜单里面能看到很大的篇幅都是在说「隐私 」的事情 。
文章图片
而大家需要的个性化广告开关被归类到了「 个人信息与权限 」的二级目录下 。 值得一提的是 ,所有软件的这个开关只能关掉基于你本人偏好采集下的推荐广告 。
不会让你看到的广告数量减少 , 也不是把广告关没了 , 这一点差友们可得搞清楚 。
比如你是一个重度脱发患者 , 它以前会给你推荐植发 , 关掉后你或许还能看到美发 。。。
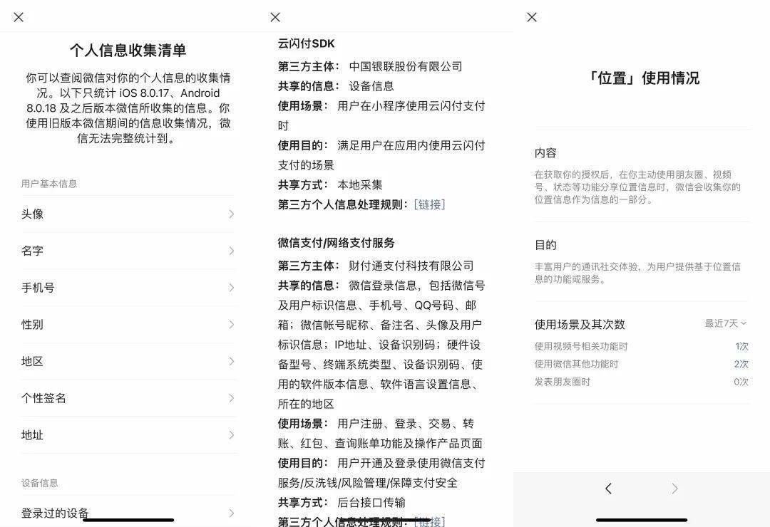
除此之外 , 微信还向大家开放了「 个人 & 第三方信息收集清单 」 。 简单说就是它会告诉你 ,我采集了你的哪些信息 , 拿去做了什么 , 最近这段时间用了多少次 。。。 最多可以追溯到最近一年 。
文章图片
稍微有一点不足的是 , 像定位信息除了会显示你发朋友圈或者看视频号的时候用过之外 , 还有一些 “ 其他 ” 功能 ,但这些功能是做啥的并没有详细解释 。
同样开启了这种信息收集清单的 App 还有美团和大众点评 。
麻烦的一点在于 , 这两款软件 每次进入个人信息收集清单的时候都需要进行一次短信验证 。
文章图片
而在美团 & 大众点评的个人信息采集中 , 最多的莫过于「 订单记录 」和「 浏览记录 」两种 。
文章图片
在关闭个性化广告和个性化内容推荐之后 , 如果不想让它们使用你以前的数据 , 还可以 对 App 上的全部历史操作进行清除 。
之后刷新页面 , 美团和大众点评包括外卖的界面就出现了很多 明明在我附近 , 可我过去几乎没见过的一些店铺和饭馆 。
文章图片
平时不怎么喝奶茶的我 , 终于在上面看到了推荐 。。。
从这种角度看 , 所谓的个性化推荐虽然能捏准你的口味和喜欢吃的店铺 , 但它也着实对你造成了一种信息闭塞 。
就像我一直在吃川湘菜 , 可当我想尝一点清淡口味的时候 , 就很难刷新出合适的店家 。
特别声明:本站内容均来自网友提供或互联网,仅供参考,请勿用于商业和其他非法用途。如果侵犯了您的权益请与我们联系,我们将在24小时内删除。
