
文章插图
快手小店7天无理由退货让用户安心购物 , 但是快手平台为了维护商家利益 , 避免商家和用户之间出现退货纠纷 , 明确了商品退货的完好标准 。 那么快手小店7天无理由退货商品完好具体有什么规定?有什么具体的要求呢?

文章插图
一、快手小店7天无理由退货商品完好有什么规定?
1、商品能够保持原有的品质和功能 。
2、消费者需保证退回的商品及其附属配(附)件(包含商标吊牌、使用说明书等)的齐全 , 并能保持其原有的品质及功能 。
3、消费者基于查验需要而打开商品包装 , 或者为确认商品的品质、功能而进行合理、适当的试用和调试不影响商品的完好 。

文章插图
二、退货完好标准具体要求
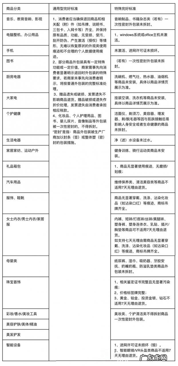
1、消费者应当确保退回商品和相关配(附)件(如吊牌、说明书、三包卡、入网卡等)齐全 , 并保持原有品质、功能,无受损、受污、刮开防伪、产生激活(授权)等情形 , 无难以恢复原状的外观类使用痕迹和不合理的个人数据使用痕迹 。
2、部分商品外包装具有一定特殊功能或一定价值 , 商家需事先向消费者显著明示退回时外包装的特殊要求 , 若商家未事先向消费者明示 , 将按普通外包装的完整标准处理 。
3、赠品遗失或破损、发票遗失不影响商品退货 。 赠品破损或遗失作折价处理 , 发票遗失由消费者承担相应税款 。
4、化妆品、个人护理用品、图书、婴儿尿片、音像制品等外包装被一次性密封的 , 不得拆封 。 “密封”是指︰商品外包装被生产厂商加以封条(签)或整体塑(密)封的包装措施 。
三、退货完好特殊标准

文章插图
以上就是关于快手小店7天无理由退货商品完好有什么规定以及一些具体的要求的全部内容了 , 如果说快手商家在退货纠纷时 , 都是以以上标准判定商品完好程度 。
相关阅读:
快手二手3C类商品服务管理有哪些规则?
快手品牌服务商入驻条件是什么?附入驻方式
【快手小店7天无理由退货商品完好有什么规定?】快手品牌服务商是什么?有什么专属权益?
特别声明:本站内容均来自网友提供或互联网,仅供参考,请勿用于商业和其他非法用途。如果侵犯了您的权益请与我们联系,我们将在24小时内删除。
