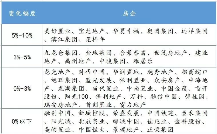
52家房企有息负债合计超5万亿,39家负债率超75%,融资收紧下,这些高负债房企将承压……

52家房企有息负债合计超5万亿,39家负债率超75%,融资收紧下,这些高负债房企将承压……

----52家房企有息负债合计超5万亿 , 39家负债率超75% , 融资收紧下 , 这些高负债房企将承压……//----

52家房企有息负债合计超5万亿,39家负债率超75%,融资收紧下,这些高负债房企将承压……

----52家房企有息负债合计超5万亿 , 39家负债率超75% , 融资收紧下 , 这些高负债房企将承压……//----

特别声明:本站内容均来自网友提供或互联网,仅供参考,请勿用于商业和其他非法用途。如果侵犯了您的权益请与我们联系,我们将在24小时内删除。