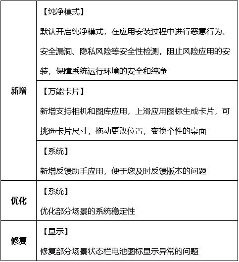
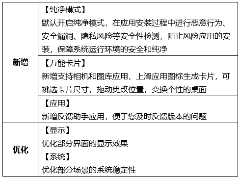
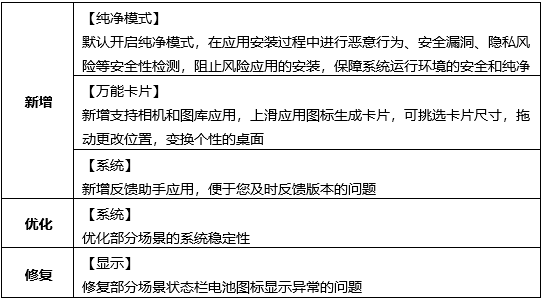
IT之家 11 月 15 日消息 , 感谢IT之家网友 @乾锅锅 热心线索投递 , 华为多款机型今日更新系统 , 例如华为 nova 8/nova 8 Pro 5G/nova 8 Pro 4G 推送了 2.0.0.211 版本 , nova 2s/3i 推送 2.0.0.108 版本 , 荣耀 Note 10 推送 2.0.0.106 版本 , 荣耀 9/V9/Play 推送 2.0.0.108 版本 。
此次 nova8 系列似乎只是更新了 11 月安全补丁 , 其他几款机型均有新功能和维护性升级 。
▼ 华为 nova 2s(HWI-AL00)、nova 2s(HWI-TL00)
文章图片
▼ ova 3i(INE-AL00)、nova 3i(INE-TL00)
文章图片
【华为 nova 8 系列、荣耀 Play/9/V9 等推送鸿蒙 HarmonyOS 更新】▼ 荣耀 Note 10 (RVL-AL09)
文章图片
▼ 荣耀 9(STF-AL00)、荣耀 9(STF-AL10)、荣耀 9(STF-TL10)
文章图片
▼ 荣耀 V9(DUK-AL20)、荣耀 V9(DUK-TL30)
文章图片
▼ 荣耀 Play(COR-AL00)、荣耀 Play(COR-AL10)、荣耀 Play(COR-TL10)
文章图片
特别声明:本站内容均来自网友提供或互联网,仅供参考,请勿用于商业和其他非法用途。如果侵犯了您的权益请与我们联系,我们将在24小时内删除。
