不知道小伙伴有没有过
“被”App自动续费的经历
前段时间 , 有网友爆料
偶然清算支付账单
才发现有多种“自动续费”扣款
文章图片
01
开通一时爽
续费套路深
在某投诉平台上 , 关于
APP自动续费的投诉多达六万多条
多数用户表示 , 部分APP在自己
不知情或是长期没有使用的情况下
进行了自动扣费
文章图片
部分App以“免费开通会员”
“一分钱体验7天会员”等为噱头
吸引用户开通会员后
却 在退订续费服务上设置诸多障碍
让消费者退订如入迷宫
【这笔扣费,年内取消!】
文章图片
最近 , 针对这些问题
官方出手了!
02
提前3天就自动扣费?
哔哩哔哩被点名
近日
上海消保委调查了
12款APP自动续费的时间节点
发现个别APP竟然提前3天就扣费了?!
文章图片
B站作为提前3天扣费的“典型”
还冲上了热搜榜第一
▼
上海市消保委认为
很多消费者因为
追一部剧 、看一部电影、
或者不小心而付费成为会员
本质上属于“会员月卡族”
可能并没有成为长期会员的意愿
提前3天就扣费的做法
一定程度上违反了自愿公平原则
也缩短了消费者选择周期
文章图片
“前期使用一些小套路让消费者‘被自动续费’ , 后期设置提前扣费、甚至超前扣费 ,利用会员的粗心大意赚取‘记忆税’ 。 ”
03
哔哩哔哩回应:
将提前3天调整为提前24小时
哔哩哔哩对此进行回应:
公司表示非常重视
第一时间进行自查自纠
并将马上着手进行优化
将自动续费期限调整为
“提前24小时和到期后扣款”
文章图片
04
这项扣费 , 取消!
各种APP会员的“自动续费”
被诟病已不是一天两天
除了消费者自身忘记的原因
一些APP早给用户埋了不少坑
文章图片
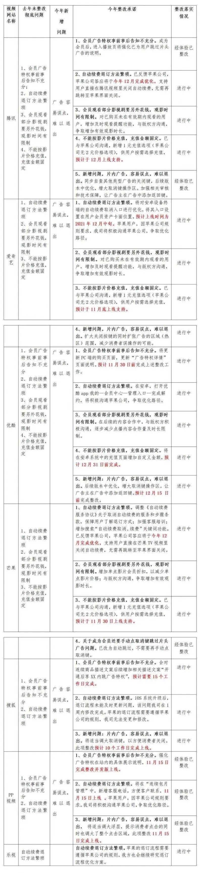
近日 , 浙江省消保委公开了
7家视频网站 的整改承诺
(腾讯、爱奇艺、优酷、
芒果、搜狐、PP视频、乐视)
请广大消费者共同监督
01
取消强制自动续费 , 用户可以自行选择是否自动续费;
02
自动续费前 , 会通过手机短信、站内消息等方式提前3-5天告知用户;
03
不再使用“开通会员免广告”等绝对宣传用语 。
截至今年11月19日
各视频网站整改报告
及整改落实情况汇总如下
↓↓↓
文章图片
05
赶紧查手机这两个地方!
你被“自动续费”坑过吗?
特别声明:本站内容均来自网友提供或互联网,仅供参考,请勿用于商业和其他非法用途。如果侵犯了您的权益请与我们联系,我们将在24小时内删除。
