57平方米的三居室,精致又实用,室内还有两个卫生间

文章图片

文章图片

文章图片

文章图片

文章图片

文章图片

文章图片

文章图片

文章图片

文章图片

文章图片

文章图片

文章图片

文章图片

57平方米的三居室 , 精致又实用 , 室内还有两个卫生间
现代风格的包容性非常强 , 可以容纳多样的风格的结构 , 搭配起来也非常的简单 。 业主现在是两个人居住 , 考虑到日后可能会有小孩子 , 所以希望重新改造下家居环境 , 让内部空间和搭配更加的舒适和自然 。
房屋户型:三室
房屋面积:57平方米
装修预算:20万
设计师:李文伟
主要建材:铁件、石材、人造石、系统柜、木作、油漆、玻璃、仿清水模漆
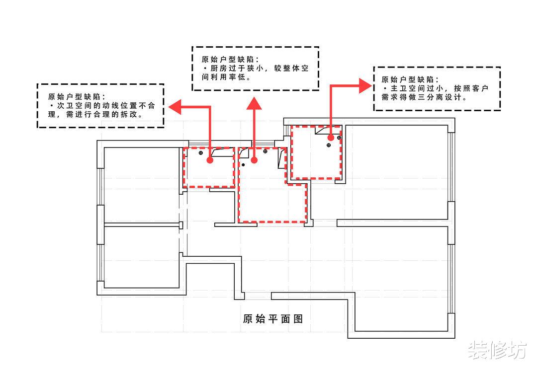
原始户型:
1:卫生间的面积不小 , 但是干湿区没有进行明确划分 , 收纳区也非常小 。
2:厨房的空间过于狭窄 , 造成空间浪费过多 。
改造中拆除了很多不必要的隔断 , 让室内的空间更加开阔 , 方便后续进行布局和重新划分 。
改造重点:
1:客厅位置不变 , 增加宽敞的收纳区 。
2:厨房进行重新布局 , 大型家电合理摆放在各自的位置上 。
3:儿童房保证空间开阔 , 增加学习区 。
特别声明:本站内容均来自网友提供或互联网,仅供参考,请勿用于商业和其他非法用途。如果侵犯了您的权益请与我们联系,我们将在24小时内删除。
