环状RNA (circRNA)作为新型非编码RNA,具有比线性RNA更加稳定的环状结构 , 可通过多种机制调控靶基因 。 环状RNA根据其来源不同分为多种类型 , 目前研究得最多的是外显子环状RNA , 主要是作为miRNA海绵;而内含子环状RNA(circular intronic RNA , ciRNA)主要是聚集在细胞核中 , 通过和RNA聚合酶Ⅱ复合物相互作用 , 顺式调控其来源基因的表达 。 但最近研究表明 , ciRNA同样能吸附miRNA , 通过海绵机制调控多种生物过程 。 云序客户广东医科大学熊兴东课题组近期在Aging Cell杂志上发表的“A circular intronic RNA ciPVT1 delays endothelial cell senescence by regulating the miR-24-3p/CDK4/pRb axis”文章 , 通过云序生物提供的miRNA pull down揭示了ciPVT1可能作为竞争性内源性RNA (ceRNA) , 通过吸附miR-24-3p调控CDK4及其下游基因 , 从而延缓内皮细胞衰老 。
文章图片
发表期刊:Aging Cell
发表日期:2021年12月13日
样本类型:人脐静脉内皮细胞(1×10^7)
研究方法:miRNA pull down、双荧光素酶报告实验、环状RNA RT-qPCR
文章链接:A circular intronic RNA ciPVT1 delays endothelial cell senescence by regulating the miR-24-3p/CDK4/pRb axis
研究思路
文章图片
研究背景
内皮细胞排列在血管的内表面 , 形成一个具有多种功能的保护屏障 , 包括维持血管稳态、调节血压、促进血管生成和控制凝血过程 。 与其他正常的二倍体细胞相似 , 内皮细胞具有有限的细胞寿命 , 并最终进入复制型衰老状态 。 氧化应激和炎症等刺激也可诱导和促进内皮细胞衰老 。 内皮细胞衰老与内皮功能障碍相关 , 内皮功能障碍是动脉粥样硬化和高血压的独立危险因素 。 因此 , 明确内皮细胞衰老的潜在机制可能有助于发展预防和治疗年龄相关性心血管疾病的方法 。 此外 , 随着高通量RNA测序和circRNA特异性生物信息学算法的出现 , 大量的circRNA陆续在哺乳动物组织中被鉴定出来 。 其中一些在组织中丰富、稳定且特异性表达 , 表明它们可能在细胞中具有调节功能 。 已知circRNA的作用主要是miRNA海绵、结合和隔离RNA结合蛋白、调节转录和剪接以及编码多肽或蛋白质等 。 多项证据表明 , circRNA参与各种生理和病理过程的调控 。 然而 , circRNA在内皮细胞衰老中的作用仍不清楚 。
研究内容
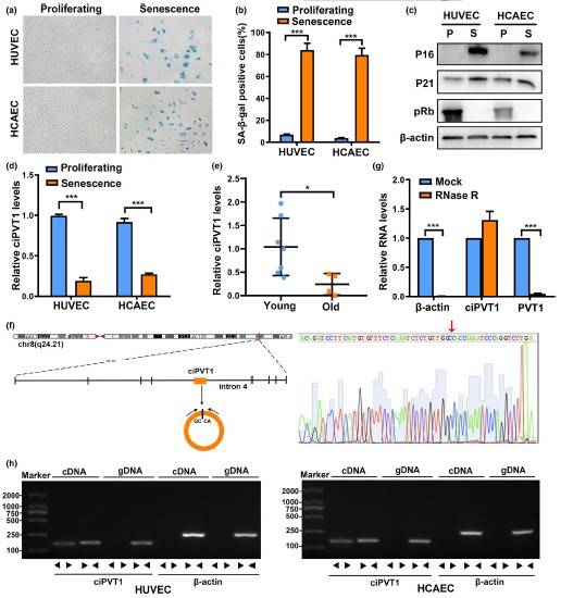
一、内皮细胞中ciPVT1的鉴定及特性
首先 , 作者对衰老内皮细胞的标志物进行了鉴定 。 衰老内皮细胞呈现扁平、增大的形态 , β-半乳糖苷酶(SA-β-gal)活性增加;且pRb表达水平较低 , P16和P21表达水平较高 。 根据之前的GEO数据库里的数据(GSE151475) , ciPVT1在衰老人脐静脉内皮细胞(HUVECs)和人冠状动脉内皮细胞(HCAECs)中均显著下调 , 提示ciPVT1可能在内皮细胞衰老中发挥作用 , 那么通过RT-qPCR验证出ciPVT1的表达与RNA-seq结果一致 , 并且老年人的动脉ciPVT1水平明显低于年轻人 。 此外 , 作者还通过Sanger测序、RNaseR酶耐受实验以及环状RNA RT-qPCR等实验鉴定了ciPVT1的结构和序列 。 综上所述 , 这些发现表明ciPVT1是一种环形且稳定的转录本 , 在衰老内皮细胞中显著下调 。
文章图片
二、CiPVT1延缓细胞衰老 , 诱导细胞增殖 , 增加血管生成活性
接下来 , 作者研究了ciPVT1在内皮细胞衰老中的作用 。 敲低ciPVT1后细胞形态变大变平 , 同时SA-β-gal活性增加 , 促进了内皮细胞衰老 。 有证据表明 , 衰老的内皮细胞不能增殖 , 其血管生成能力受损 。 通过细胞增殖和体外Matrigel实验 , 发现ciPVT1表达的减少确实抑制了细胞增殖 , 并影响了内皮细胞形成毛细血管样网络的能力 。 此外 , 利用Matrigelplug(基底膜基质堵塞试验)实验进一步探究了内皮细胞的体内血管生成活性 。 与si-NC组相比 , si-ciPVT1-转染的HUVECs显示出更少的新血管形成 , 且血红蛋白含量更低 。 综上所述 , 这些结果提示ciPVT1参与了内皮细胞衰老表型的调节 。
特别声明:本站内容均来自网友提供或互联网,仅供参考,请勿用于商业和其他非法用途。如果侵犯了您的权益请与我们联系,我们将在24小时内删除。
