
文章图片

文章图片

文章图片

文章图片

文章图片
家居产业作为经济增长的重要赛道 , 一直以来备受关注 。 过去中国家具行业增长主要源于新房市场的高速增长 , 近年来随着新房增速放缓 , 二手房与存量房将成为家居行业新的增长点 , 存量时代的到来 , 将推动家居产业链和消费市场发生结构性变化 。
01 家具行业的定义
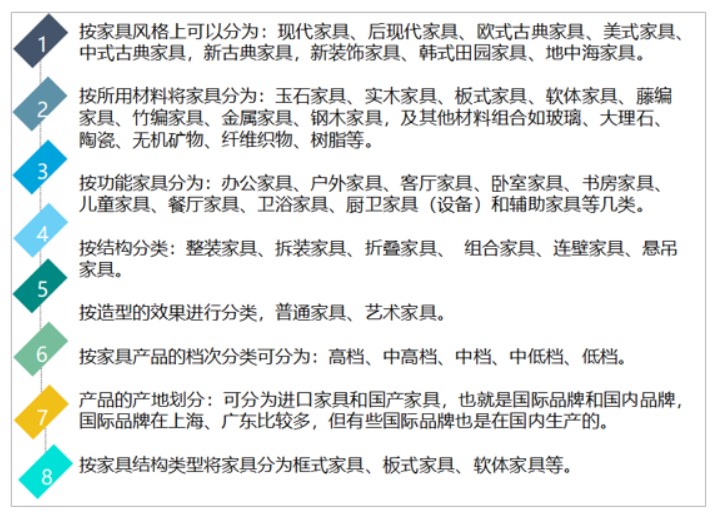
广义的家具是指供人类维持正常生活、从事劳动生产和开展社会活动必不可少的各类器具 , 这一范畴几乎涵盖所有环境产品、城市设施和公共产品 。 落实到日常生活、工作、社会交往活动中 , 家具系供人们坐、卧、躺 , 或支撑与储存物品的一类器具与设备 。 家具扮演建筑与人之间的媒介 , 通过形式与尺度在室内空间与人体之间形成一种过渡 。 家具是建筑功能的延伸 , 通过家具的设置体现甚至强化室内空间的特定功能 。 同时家具又是室内空间的主要陈设 , 具有装饰作用 , 与室内空间构成统一的整体 。
家居家具行业主要包括三类产品:家具、住房装修(含耐用品家具及消费品)以及轻型建筑材料 。 其中轻型建筑材料的需求与新屋销售相关 , 且通常比家具及住房装修需求更具周期性 。
02 行业发展现状
市场规模
近年来中国家具行业发展迅速 , 2019年中国家具行业规模以上企业数量达6410家 , 较2018年增加了110家 , 2020年1-10月中国家具行业规模以上企业数量已达6506家 。
产业产量
家具作为人们的必需消费品 , 其产业发展直接影响国民经济的提升以及国际贸易的促进 。 中国家具产业经改革开放40年来的高速发展 , 已从传统手工业发展成为以机械自动化生产为主的现代化大规模产业 。
作为全球家具生产中心 , 早在2006年中国家具产业产值已跃居世界第一位 , 中国家具产能占全球市场份额超过25% , 中国已然成为世界家具生产、消费及出口大国 。 随着中国家具行业企业数量的增 , 中国家具产量也在增加 。 据中国家具协会数据 , 2019年中国家具产量为89698.5万件 , 较2018年增加了18421.1万件 , 同比增长25.84%;2020年全国家具业产量91221.0万件 , 增长1.7% 。 其中 , 木质家具321572688件 , 占比35.3%;金属家具404385415件 , 占44.3% 。
地区分布
从地区分布看 , 中国家具生产主要集中在沿海浙江、广东、福建、江苏、江西等省份 , 2020年上述五地区家具产量市场份额分别达到28.0%、20.7%、15.2%、5.3%、4.9% 。
03 产业链分析
家具行业产业链上游为原材料供应环节 , 主要包括木材、皮革、金属、塑料、玻璃、海绵等;产业链中游为家具制造业 , 主要包括木质家具制造、金属家具制造、软体家具制造等;产业链下游为家具销售环节 , 销售渠道包括超市、百货商场、家具商场、线上零售、家具专卖店等 。
特别声明:本站内容均来自网友提供或互联网,仅供参考,请勿用于商业和其他非法用途。如果侵犯了您的权益请与我们联系,我们将在24小时内删除。
