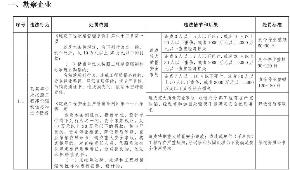
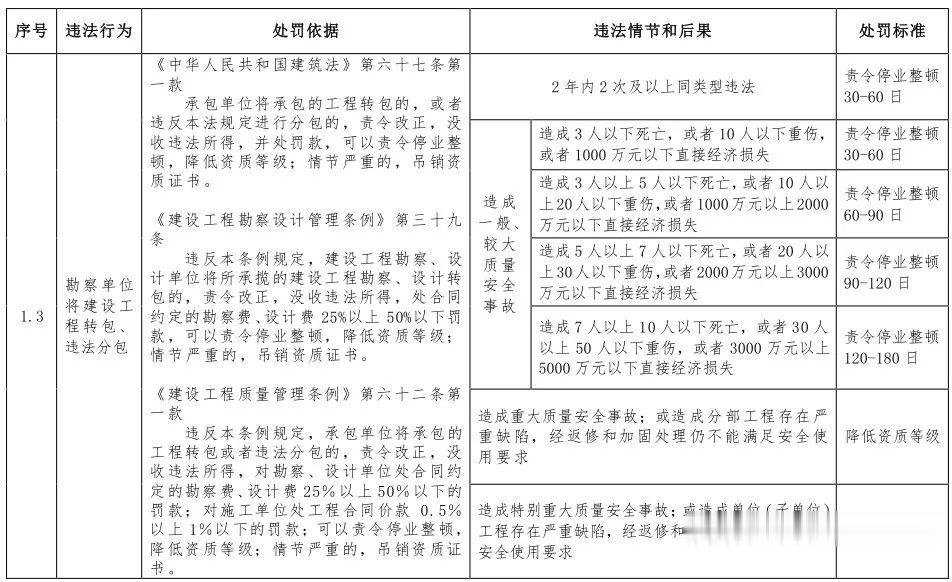
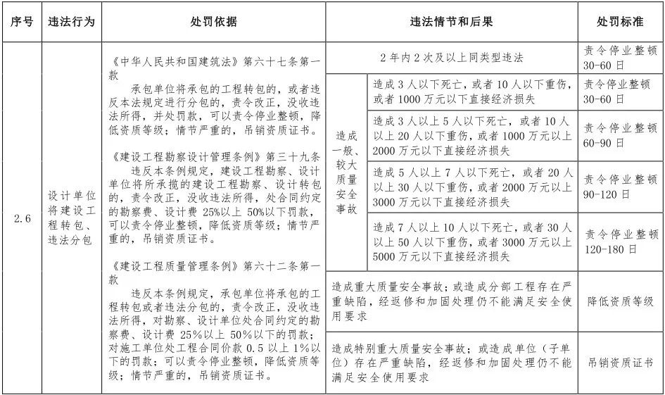
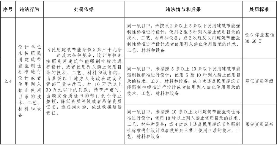
第一建闻 | 住房和城乡建设部:这些违法违规行为将受到处罚
----第一建闻 | 住房和城乡建设部:这些违法违规行为将受到处罚//----
----第一建闻 | 住房和城乡建设部:这些违法违规行为将受到处罚//----
----第一建闻 | 住房和城乡建设部:这些违法违规行为将受到处罚//----
----第一建闻 | 住房和城乡建设部:这些违法违规行为将受到处罚//----
----第一建闻 | 住房和城乡建设部:这些违法违规行为将受到处罚//----
----第一建闻 | 住房和城乡建设部:这些违法违规行为将受到处罚//----
----第一建闻 | 住房和城乡建设部:这些违法违规行为将受到处罚//----
----第一建闻 | 住房和城乡建设部:这些违法违规行为将受到处罚//----
----第一建闻 | 住房和城乡建设部:这些违法违规行为将受到处罚//----
----第一建闻 | 住房和城乡建设部:这些违法违规行为将受到处罚//----
----第一建闻 | 住房和城乡建设部:这些违法违规行为将受到处罚//----
特别声明:本站内容均来自网友提供或互联网,仅供参考,请勿用于商业和其他非法用途。如果侵犯了您的权益请与我们联系,我们将在24小时内删除。
