第一建闻 | 住房和城乡建设部:这些违法违规行为将受到处罚( 三 )
----第一建闻 | 住房和城乡建设部:这些违法违规行为将受到处罚//----
----第一建闻 | 住房和城乡建设部:这些违法违规行为将受到处罚//----
----第一建闻 | 住房和城乡建设部:这些违法违规行为将受到处罚//----
----第一建闻 | 住房和城乡建设部:这些违法违规行为将受到处罚//----
----第一建闻 | 住房和城乡建设部:这些违法违规行为将受到处罚//----
----第一建闻 | 住房和城乡建设部:这些违法违规行为将受到处罚//----
----第一建闻 | 住房和城乡建设部:这些违法违规行为将受到处罚//----
----第一建闻 | 住房和城乡建设部:这些违法违规行为将受到处罚//----
----第一建闻 | 住房和城乡建设部:这些违法违规行为将受到处罚//----
----第一建闻 | 住房和城乡建设部:这些违法违规行为将受到处罚//----
"multi_version":false
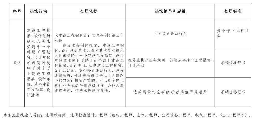
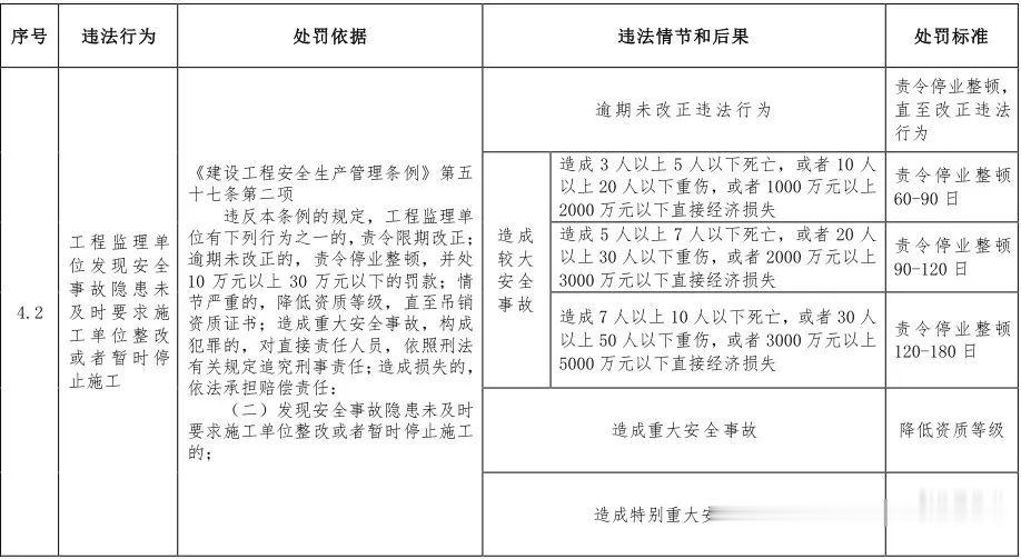
近日 , 为规范工程建设行政处罚工作 , 住房和城乡建设部印发了《规范住房和城乡建设部工程建设行政处罚裁量权实施办法》(以下简称《实施办法》)和《住房和城乡建设部工程建设行政处罚裁量基准》(以下简称《裁量基准》) 。
特别声明:本站内容均来自网友提供或互联网,仅供参考,请勿用于商业和其他非法用途。如果侵犯了您的权益请与我们联系,我们将在24小时内删除。
