不同的是,《潮阳县志》直接记载:虱母仙何野云从陈友谅而败,佯狂来此 。《潮阳县志》是直接证明,没有其他任何一个官方文献有像《潮阳县志》这样直接说明虱母仙来历的 。而“有心人”,只是凭猜测说他们的“何野云”是潮汕虱母仙何野云,他们是混淆视听,牵强附会地确定的,同名同姓古来有之 。并且两个何野云的年龄差距有30岁,生卒年差距这么大,会是同一个人吗?
虱母仙何野云活动在明朝洪武年间 。他们那个“何野云”活动在明朝永乐年间 。是不同时代的两个人 。最早记录何野云在潮时间的物证,是明朝洪武二年留存至今的文物保护单位五皈寺碑刻,洪武元年何野云到五皈寺为附近的高氏建祠堂 。此时真正的虱母仙何野云43岁,而“有心人”的祖先14岁 。
-
潮阳县志记载,必定经过论证和考证,而且是中立的考证,客观可信,是官方的 。有心人的推测,推论,和猜测,并不是中立的原则下做的考证,是有目的性的,选择性的,是不公正的考证 。有心人用非中立的,有目的性的,臆断的,选择性的考证,企图推翻中立的官方考证“潮阳县志”的记载,合理性有多少?
-
认祖宗者的族谱真实性有多少?从百科中,亦可发现,“有心人”试图修改百科的记载,被百科驳回了,原因是:“资料是族谱类,不能当作史料采用” 。而“有心人”,大部分依据正是其族谱的记载,是非官方的记载 。我们从百科的驳回,可以知晓,族谱没有公信度,真实性存疑,不能作为史料的主要依据 。

文章插图
百科截图:族谱不能作为史料的主要依据

文章插图
百科截图:族谱不能作为史料的主要依据
还有他们宣称族谱记载其祖先是钦天监,曾经是国师,参加了皇陵的修建,但官方历史书却没有记载,其族谱真实性有多少呢?同时期的其他很多人,任钦天监修皇陵,历史书却有记载 。还有他们宣称族谱记载其祖先是神仙,那为何自己后人自古以来无人建庙祭祀呢?他们的族谱可信度有多少呢?
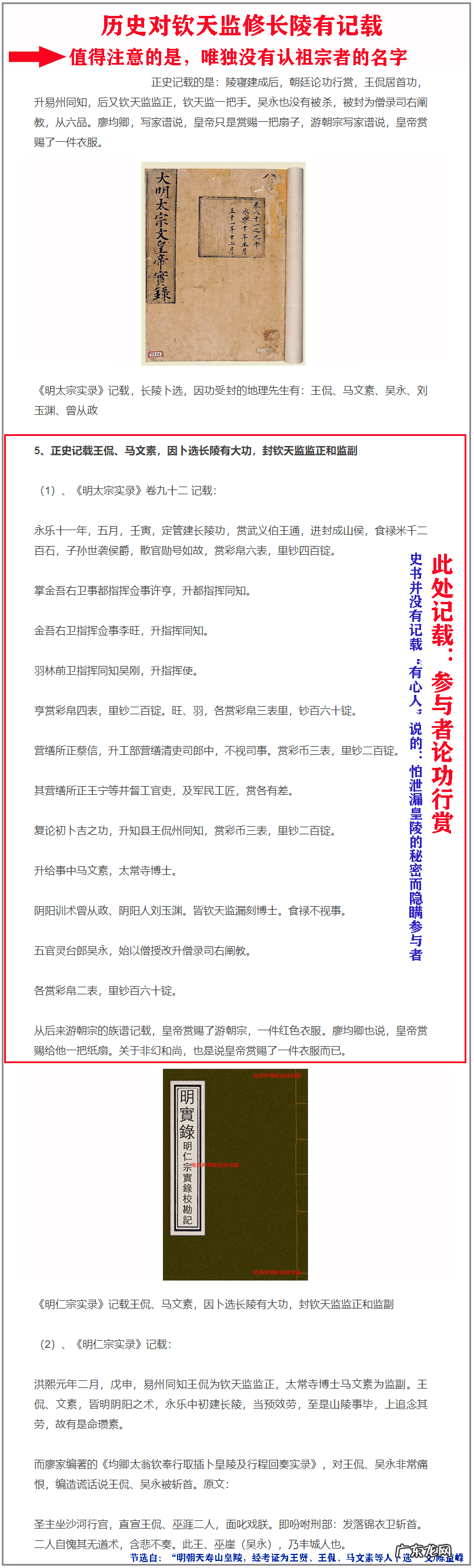
下面引用一些关于皇家钦天监的考证:

文章插图

文章插图

文章插图
有官方文献记载才是可信的,他们的官方文献没有任何一项是直接证明潮汕虱母仙是他们的祖先,也没有官方文献证明他们的祖宗曾任钦天监修皇陵,也没有官方文献证明他们的牌匾是御赐的(某宝很多同款) 。

文章插图
某宝上同款牌匾
还有,“有心人”用一些非官方的文献(例如:未经考证真伪的家谱),编辑一些无官方历史记载的故事,而且也没有古文物证明,妄图推翻《潮阳县志》的记载,妄图推翻有古碑留存的何僊陵是虱母仙所葬地的事实,妄图推翻潮汕各地许多家族族谱的记载,妄图推翻潮汕各地自古以来的传说,妄图颠覆潮汕人民自古以来对何野云是陈友谅军师的真实认知,是扭曲历史,而且是对仙师何野云的极大不公,亵渎仙师真实身份,是不可能成功的 。
所谓谣言止于智者 。“真的假不了,假的真不了”!
-
总结官方文献《潮阳县志》是直接说明何野云是从陈友谅而败后来此,是直接证明其来历 。并且有物证:文物保护单位洪武二年(1369年)的五皈寺碑刻和文物保护单位“元”字的虱母仙古墓碑 。“有心人”例举的官方文献都没有直接证明虱母仙何野云的来历,凭牵强附会的猜测和推测,凭无法考证真伪的族谱,是不严谨的历史考证 。可以肯定的是,不同的两个人,此何野云非彼何野云!
- 风水中日月同辉峦头 风水两仪是什么意思
- 电线杆风水如何化解 门对电杆 风水吧
- 着火后的房子风水解释 点蜡烛的风水
- 三扇门的风水好不 对开门和三开门哪个好
- 沙发背景画风水 沙发背景图风水
- 解读风水四神兽 风水中四水指哪四水
- 大房后面盖小房风水 大房套小房的禁忌风水
- 延庆有什么好玩的景点 延庆风水好吗
- 青岛看家居风水 青岛的城市风水分析
- 风水设计师简介 海珠企业风水设计师有推荐的吗
特别声明:本站内容均来自网友提供或互联网,仅供参考,请勿用于商业和其他非法用途。如果侵犯了您的权益请与我们联系,我们将在24小时内删除。
