李佳琦薇娅大战欧莱雅?这个剧情我二十年前就见过了…
被各种商家营销套路侵害权益?买到的商品出故障投诉无门? 黑猫投诉平台全天候帮您解决消费难题【消费遇纠纷 , 就上黑猫投诉】

文章图片
图1/24
欢迎关注“新浪科技”的微信订阅号:techsina
文/世超
来源/差评(ID:chaping321)
这几天欧莱雅跟李佳琦、薇娅扯皮的事闹得沸沸扬扬 。

文章图片
图2/24
以防有不知道的差友 , 世超先简单讲讲事情的经过 。
前阵子消费者发现 , 他们在李佳琦直播间预售买欧莱雅安瓶面膜比双 11 现货还贵 , 完全不是之前说好的最低价 。
很多消费者本就是为最低价特地熬夜蹲守 , 现在居然还不如直接买 , 一下就炸锅了 。。。

文章图片
图3/24
光黑猫投诉 , 该事件投诉量现在就已经达到了 3 万条 ↓ ↓

文章图片
图4/24
很明显 , 这事李佳琦、薇娅作为直接相关方很难置身事外 , 随着事情越闹越大 , 他们赶紧出了声明 。
声称因某款面膜在其直播间价格优惠力度与此前承诺不符 , 将暂停与巴黎欧莱雅官方旗舰店的一切合作 。
撇清了关系以后 , 他们还表示 , 如果巴黎欧莱雅不管 , 直播间会有补偿措施 。
李佳琦直播间声明如下▼

文章图片
图5/24
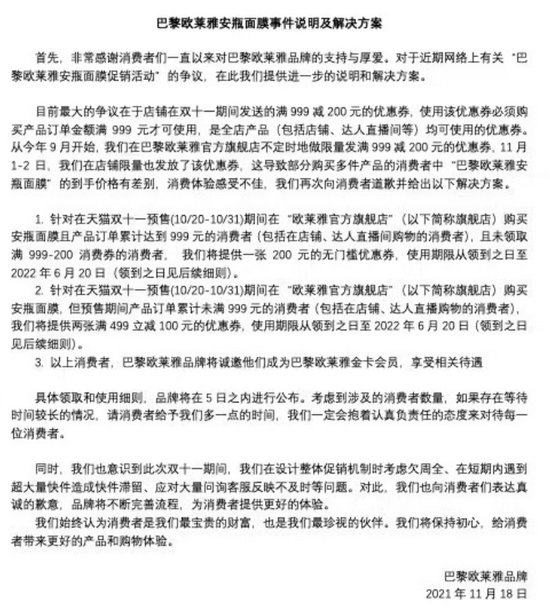
嗯 , 然后呢 , 今晚身处风暴漩涡的巴黎欧莱雅给出了解释以及解决方案 , 这事做得本就不地道 , 解决方案也有点拉 。。
原图就这么糊 ▼

文章图片
图6/24
其实按照目前直播间挟流量以令诸侯的玩法 , 品牌方跟直播间 “ 互殴 ” 其实是迟早的事儿 。
为啥这么说呢?

文章图片
图7/24
“ 部分家电 ‘ 厂家发票价格出售 ’ ” ~
“ 全市最低价!买贵了找我 ” !

文章图片
图8/24
无疑 , 便宜总是最牵动消费者购买的元素之一 , 但当消费者正在心动的时候 , 却又在报纸上看到了一则联合声明 。
哈尔滨海尔工贸有限公司、无锡小天鹅股份有限公司等 8 家知名企业联合宣布 , 近期与哈尔滨正阳家电市场终止一切业务往来 , 并且再次强调商场提供的产品、零售价格等均与我们无关 。
简单来说 , 8 家厂家跟渠道方绝交了~

文章图片
图9/24
而在这 8 家厂家随后发表的 《 我们为什么发表联合声明 》中 , 当地海尔的负责人解释了情况:“ 从去年 12 月开始 , 正阳家电商场在没有与我们协商的情况下 , 擅自打出海尔降价广告 , 我们多次交涉无效 , 以至提出书面警告 , 直到中断供货 ” 。
特别声明:本站内容均来自网友提供或互联网,仅供参考,请勿用于商业和其他非法用途。如果侵犯了您的权益请与我们联系,我们将在24小时内删除。
