欧莱雅们也没有退路

文章图片
图1/9
欢迎关注“新浪科技”的微信订阅号:techsina
文/马程 李当心
来源/20社(ID:quancaijing_20she)
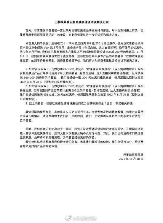
11月19日晚上7点半 , 所有人都在等待李佳琦和薇娅在直播间里 , 就欧莱雅破价事件给出最终解释 。 但李佳琦罕见地迟到了 。
一天前 , 因为双十一期间巴黎欧莱雅在自家直播间给出了满999-200的优惠券 , 导致满减叠加之后 , 其旗下的爆品安瓶面膜到手价 , 低于原本在李佳琦、薇娅直播间里承诺的最低价 , 引爆了消费者的情绪 , 被骂上了热搜第一 。

文章图片
图2/9
李佳琦在双十一直播中 图源/视觉中国
薇娅、李佳琦两位大主播 , 双双发表声明 , 给巴黎欧莱雅24小时最后通牒 , 拿出解决方案 , 否则就暂停和巴黎欧莱雅的合作 。
24小时倒计时很快要走完 。 令人意外的是 , 比预告推迟了整整40分钟 , 李佳琦直播间助播们才上线 , 开始口播重点产品 。 观众们不断地在刷“欧莱雅退差价” , 李佳琦本人却还未出现 。 直到20点16分 , 巴黎欧莱雅官方微博终于发布了赔偿方案:预售期间购物满999元 , 但没有领到999-200优惠券的用户 , 可以得到一张200元的无门槛优惠券;未满999元的用户 , 则可以得到两张满499-100的优惠券 。

文章图片
图3/9
欧莱雅最新回应 图源/官方微博
此时 , 李佳琦才出现在直播间 , 开始播报选品 。 十几分钟后 , 薇娅在直播间里也宣读了欧莱雅的处理结果 , 这件事在主播和品牌的层面暂时落下了一个句号 。
但20社观察到 , 其实除了欧莱雅 , 这次双十一包括olay、sk-ii、匡威等众多品牌都出现了在预售或直播间外“破价”的问题 。
换句话说 , 欧莱雅背后 , 是众多品牌的一次集体转变 。 明知道会引起争议 , 品牌们为何还要冒着形象受损的风险 , 急于把价格拉到更低呢?
多位电商从业者向20社透露 , 今年众多品牌成本大涨 , 而为抢夺消费者 , 价格不涨反降 。 在双重困境之下 , 绕开主播 , 不让中间商赚差价 , 是品牌急于拿到更多利润的选择 。
一位电商行业资深人士向20社表示:“这是一场历史性的事件 , 意味着品牌向大主播开战了 , 要夺回议价权 。 ”
“恶名累累”的双十一冠军欧莱雅
王薇就是欧莱雅维权大军中的一员 。
10月20日 , 王薇带着“全网最低价”的期待 , 在李佳琦直播间守了3个小时 , 最后在0点付完了300元定金 , 全部订单费用超过3000元 , 包括修丽可套装、欧莱雅黑精华面膜等知名爆款 。 “我的黑精华面膜也中招了 , 我最后付款的价格是392 , 最低的人只付了230元 。 ”差价达到162元 。
欧莱雅的破价操作让王薇气愤 , 又不解:如果品牌想低价冲销量 , 给直播间让利更多一点 , 不香吗?

文章图片
图4/9

文章图片
图5/9
双十一预售(上)和期间(下)不同的价格机制(图源/微博)
“欧莱雅这些冲突行为背后 , 都是为了冲击销量保KPI 。 ”一位国际品牌市场负责人Tim表示 , 据他从欧莱雅内部得知的消息 , 欧莱雅今年双十一定的目标没能达到 , “毕竟体量太大了” 。 20社向欧莱雅求证 , 欧莱雅否认了“没达标”的说法 。
特别声明:本站内容均来自网友提供或互联网,仅供参考,请勿用于商业和其他非法用途。如果侵犯了您的权益请与我们联系,我们将在24小时内删除。
